电子说
Silicon Lab公司的Si5372/71是单个PLL抖动衰减时钟,集成了两个外部(A级)和内部(J级)基准和该公司最新第四代DSPLL技术,以提供下一代相干光学应用的所需的性能.集成的基准不易受声发射影响,从而消除了外接晶振,从而节省了空间和成本.多达4个输出,满足高速整数模式,在相位抖动45fs-rms(1MHz-40MHz)高达2.75GHz.每个输出还可以配置成multiSynth模式任何频率输出,只要所增加频率灵活性是需要的,比如时钟正向误差修正(FEC)还能提供90 fs-rms典型的相位抖动(12 kHz-20 MHz).Si5372/71还具有低到0.001ppb步控制的DCO控制,并能锁住间隙时钟输入.输入频率范围,差分为8 kHz- 750 MHz, LVCMOS为8 kHz - 250 MHz,高速整数模式的最大输出频率2.75GHz,典型抖动45 fs-rms(1 MHz–40 MHz);Multisynth模式的最大输出频率717.5 MHz,典型抖动为90 fs RMS(12 kHz–20 MHz).器件满足以下规范ITU-T G.8262 (SyncE) EEC Options 1 and 2和ITU-T G.8262.1 (Enhanced SyncE) eEEC.主要用在相干光线路卡和模块(100G/400G/600G)以及高速数据转换器时钟.本文介绍了Si5372/71主要特性,功能框图,以及评估板Si5372 -EVB主要特性,功能框图,威廉希尔官方网站
图和材料清单.
The Si5372/71 are single-PLL jitter attenuating clocks with both external (Grade A)and internal (Grade J) reference and Silicon Labs’ latest 4th generation DSPLL technologyto deliver the performance requirements of next generation coherent opticalapplications. The integrated reference is less susceptible to acoustic emissions andeliminates the need for external crystals that take up extra space and cost.
Up to four outputs can be assigned to high-speed integer mode capable of up to2.75 GHz at 45 fs-rms typical phase jitter (1 MHz–40 MHz). Each output may also beconfigured as multiSynth mode any-frequency outputs when added frequency flexibilityis required, such as clocking Forward Error Correction (FEC) while still delivering90 fs-rms typical phase jitter (12 kHz-20 MHz). The Si5372/71 also feature DCOcontrol with as low as 0.001 ppb step control and is able to lock to gapped clock inputs.
These devices are available with factory programming or can be programmedvia a serial interface with in-circuit programmable non-volatile memory (NVM) so thatthey always power up with a known frequency configuration. The loop filter is fullyintegrated on-chip eliminating the risk of potential noise coupling associated with discretesolutions. Programming the Si5372/71 is made easy with Silicon Labs’ Clock-Builder Pro™.
The Si5371 has two outputs, and the Si5372 has four outputs, with external crystal versions (Grade A) available in 7 mm x 7 mm 44-QFN packages and internal reference versions (Grade J) available in 7 mm x 7 mm 44-LGA packages.
Si5372主要特性:
• Supports High-speed line side clocks up to2.75 GHz
• Generates any output frequency in any formatfrom any input frequency
• Integrated reference (Grade J)
• Better acoustic emissions immunity
• Significantly smaller board area
• Enhanced hitless switching minimizes outputphase transients (0.2 ns typ)
• Input frequency range
• Differential: 8 kHz to 750 MHz
• LVCMOS: 8 kHz to 250 MHz
• High-speed Integer mode
• 45 fs-rmsTyp Jitter (1 MHz–40 MHz)
• Maximum output Frequency of 2.75 GHz
• Multisynth mode
• 90 fs RMS Typ Jitter (12 kHz–20 MHz)
• Maximum output Frequency of 717.5 MHz
• Meets requirements of:
• ITU-T G.8262 (SyncE) EEC Options 1 and 2
• ITU-T G.8262.1 (Enhanced SyncE) eEEC
• Status monitoring
• Si5372: 4 input, 4 output
• Si5371: 4 input, 2 output
• Drop-in compatible with Si5344H/42H
Si5372应用:
• Coherent optical line cards and modules (100G/400G/600G)
• High-speed data converter clocking

图1.Si5372框图表
评估板Si5372 –EVB
The Si5372-EVB is used for evaluating the Si5372 Any-Frequency, Any-Output, Jitter Attenuating Clock Multiplier. The Si5372 combines 4th generation DSPLL and Multisynth ™ technologies to enable any-frequency clock generation for applications that require the highest level of jitter performance. There are two different EVBs for theSi5372. There is an A grade which uses an external XTAL reference and there is a Jgrade which has an internal XTAL reference. This user guide is intended for all versionsof the Si5372 EVB.
The device grade and revision is distinguished by a white 1inch x 0.187 inch label installed in the lower left hand corner of the board. In the examplebelow, the label "SI5372J-A-EB" indicates the evaluation board has been assembledwith an Si5372 device, Grade J, Revision A, installed. (For ordering purposes only,the terms “EB” and “EVB” refer to the board and the kit respectively. For the purposeof this document, the terms are synonymous in context.)The device The Si5372-EVBhas two independent input clocks and four independent output clocks. The Si5372-EVBcan be controlled and configured using the ClockBuilderPro™ (CBPro) software tool.
评估板Si5372 -EVB主要特性:
• Si5372A-A-EB for evaluating externalXTAL version Si5372A
• Onboard 48 MHz XTAL or ReferenceSMA Inputs allow holdover mode ofoperation on the Si5372.
• Si5372J-A-EB for evaluating internal XTALversion Si5372J
• Powered from USB port or external powersupply.
• CBPro™ GUI-programmable VDD supplyallows the device to operate from 3.3, 2.5,or 1.8 V.
• CBPro GUI-programmable VDDO suppliesallow each of the ten outputs to have itsown supply voltage, selectable from 3.3,2.5, or 1.8 V.
• CBPro GUI-controlled voltage, current,and power measurements of VDD and allVDDO supplies.
• Status LEDs for power supplies andcontrol/status signals of Si5372.
• SMA connectors for input clocks, outputclocks, and optional external timingreference clock.
图2.评估板Si5372 -EVB外形图
评估板包括:
Seamless download from ClockBuilder Pro to EVB
SMA connectors for high quality measurements
No external clocks are required for free-run evaluation
Real-time power and junction temperature measurements
Access all registers, LED indicators and I/O
Most configurations can be powered by USB

图3.评估板Si5372 -EVB功能框图

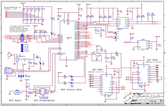
图4.评估板Si5372 -EVB威廉希尔官方网站
图(1)

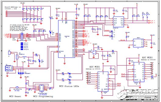
图5.评估板Si5372 -EVB威廉希尔官方网站
图(2)

图6.评估板Si5372 -EVB威廉希尔官方网站
图(3)

图7.评估板Si5372 -EVB威廉希尔官方网站
图(4)

图8.评估板Si5372 -EVB威廉希尔官方网站
图(5)
评估板Si5372 -EVB材料清单:





图9.评估板Si5372A-A-EVB威廉希尔官方网站
图(1)

图10.评估板Si5372A-A-EVB威廉希尔官方网站
图(2)

图11.评估板Si5372A-A-EVB威廉希尔官方网站
图(3)

图12.评估板Si5372A-A-EVB威廉希尔官方网站
图(4)

图13.评估板Si5372A-A-EVB威廉希尔官方网站
图(5)
评估板Si5372A-A-EVB材料清单:




全部0条评论
快来发表一下你的评论吧 !