机械设计
激光加工多孔端面机械密封
摘 要:介绍了激光加工多孔端面机械密封的结构特点,阐述了激光加工多孔端面机械密封的工作原理,指出端面微孔产生的动压效应可有效地提高机械密封的最大PV值。对各种加工方法进行比较可知,在机械密封端面上加工微孔,激光表面处理技术是惟一有效的加工方法。作者的试验研究表明,与普通机械密封相比,激光加工多孔端面机械密封可明显地降低密封面间的摩擦力矩,实现端面间的流体润滑,因而延长密封寿命。
关键词:激光;机械密封;动压效应
普通机械密封是依靠密封端面间的微凸体紧密的接触而将流体密封,因而这种密封在运转中常常表现为混合摩擦状态,个别表现为边界摩擦状态[1]。当工作条件或环境条件变化时,端面的过高温升使端面间的流体汽化,造成严重泄漏,或者端面液体全部汽化而造成端面间的完全干摩擦,使端面磨损加剧而大大缩短密封的使用寿命。因此,传统的接触式机械密封在提高密封能力、减小摩擦和磨损等方面存在一定的局限性。
随着节能问题的突出和环保意识的增强,如何降低能耗、提高密封的可靠性和延长密封寿命是人们普遍关注且日益重视的研究课题。可靠密封、长寿命的关键是保证两密封端面间形成并保持一层极薄的稳定流体膜,且具有一定的承载能力。若流体产生的动压效应使端面间不发生直接接触,其摩擦状态为纯流体摩擦,这种密封称为非接触式动压型机械密封。非接触式动压型机械密封通常是在密封端面上人为地开设一些规则的流槽,如螺旋槽[2]、圆弧槽[3]、直线槽[4]、雷列台阶槽[5]等,利用流体动压效应来提高密封的承载能力,减少端面间的磨损和极大地延长密封寿命。激光加工多孔端面机械密封是机械密封领域中一项崭露头角的新技术。
图1 多孔端面机械密封结构简图
多孔端面机械密封的结构多孔端面机械密封结构如图1(a)所示。动环为平端面密封环,静环平端面上均匀地布置着规则的微孔,形成多孔端面。微孔为圆孔、椭圆孔或圆锥孔,图1(b)为端面上正方形分布的圆孔的情形。孔径从几微米至数百微米,孔深从几微米到几十微米,孔隙率(孔面积占整个端面面积的百分数)为5%~30%。多孔端面的表面粗糙度与静环的表面粗糙度相同,Ra均为0.01~0.02μm[6]。
2 多孔端面机械密封的原理与应用
在停车时,即动环不旋转时,在弹簧力作用下,静环与动环构成静止平面密封,使流体介质得以密封。当动环回转时,由于静环表面有很多微孔,动环的转动使其表面与静环表面上的微孔形成收敛缝隙流体膜层,使每一个孔都像一个微动力滑动轴承。也就是说,当另一个表面在多孔端面上滑动时,会在孔的上方及其周边产生流体动压力,这就是流体动压效应。流体动压力的承载能力取决于滑动的速度、介质的粘度和流体膜厚度[7]。这些孔产生动压效应的共同作用的结果使得两密封面分开。由于在两密封面间存在流体膜,两密封面不再直接接触,密封面间的摩擦状态为流体摩擦。试验研究[8]表明,在端面载荷和转速相同时,多孔端面机械密封环之间的间隙总是大于普通机械密封环之间的间隙。端面载荷增加时,普通机械密封环的端面间隙骤然减小,以至于端面直接接触,液膜遭到破坏,使磨损加剧。对于多孔端面机械密封环,端面载荷增加时,端面间隙减小,液膜刚度增加,而很小的间隙又恰好将泄漏量降低到最小,从而满足严格的机械密封泄漏要求,同时减少了密封面的磨损。因此,多孔端面机械密封可有效地延长密封寿命。
机械密封的最大PV值是评价机械密封运行安全性的重要指标,而多孔端面机械密封可有效地提高机械密封的最大PV值。对多孔端面的孔深与直径比值进行优化,其最大PV值约是普通机械密封最大PV值的2.5倍[8]。因此,多孔端面机械密封可有效地提高密封参数,保证机械密封的安全运行。多孔端面机械密封已经应用于石油化工行业,如轻烃和甲苯密封介质,温度为266~320℃,压力为0.67MPa的多孔端面机械密封。经过6个月的实际运行,密封效果令人满意[9]。
3 多孔端面机械密封的加工方法
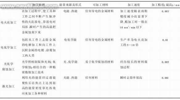
在密封面上加工深度为微米级的流槽或微孔,常规的机械加工方法几乎无能为力。因而人们探索了很多种加工方法,主要有以下几种:光化学腐蚀加工(光刻法)、电火花加工(电蚀刻)、电化学加工和激光加工等方法。几种加工方法的特点如表1所示。
表1 加工方法的比较 
由表1可知,与传统的加工技术相比,激光加工适用面广,对不同材料、不同形状的加工表面均适合,具有工件无机械变形、无污染、速度快、重复性好以及自动化程度高等特点。显然,对于多孔端面机械密封环,其他的加工方法是无能为力的,只有采用激光加工方法才能获得满意的结果。
图2为笔者利用深圳市大族激光科技股份有限公司的YAG D50S激光打标机加工而成的碳化硅密封环的多孔端面。
图2 密封环的多孔端面
4 摩擦性能试验
在不同端面载荷下分别对普通密封环和激光加工多孔端面密封环进行对比试验,2种密封环的端面尺寸、表面粗糙度、端面载荷及转速等试验条件均完全相同,碳石墨材料制造的密封环与两种试验密封环配对运转。图3为在不同端面载荷下转速变化时普通密封环和激光加工多孔端面密封环与碳石墨密封环端面间的摩擦系数值。由图3可知,激光加工多孔端面机械密封的摩擦系数比普通机械密封的摩擦系数要低得多。从摩擦系数值来看,普通机械密封的摩擦系数值处于边界摩擦状态,而激光加工的多孔端面机械密封的摩擦系数值处于混合、甚至液体摩擦状态,因此,激光加工多孔端面密封环比普通密封环具有更好的摩擦性能。
图3 不同密封环端面间的摩擦系数
5 结语
激光加工多孔端面机械密封工艺简单,密封液体介质具有良好的动压效应,实现了密封端面间的流体润滑,从而延长密封寿命。激光加工多孔端面机械密封具有较高的密封参数,因而密封性能良好。激光加工技术的应用为机械密封技术注入了新的活力。
参考文献:
[1] 顾永泉.流体动密封[M].东营:石油大学出版社, 1990.156.
[2] LAIT. Development of Non Contacting,Non Leaking Spiral Groove Liquid Face Seals[J].LUbrication Engineering,1994,50(8):625 631.
[3] 王建荣,顾永泉,陈 弘.圆弧槽气体润滑非接触式机械密封的特性[J].流体工程,1991,19(3):16.
[4] 胡丹梅,吴宗祥.非接触式气体端面密封低速性能试验研究[J].流体机械,1998,26(9):3 6.
全部0条评论
快来发表一下你的评论吧 !