滤波器威廉希尔官方网站
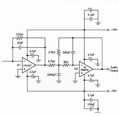
第一级低通缓冲使用的运放OPA627单运放集成,频率最大可达16MHZ,转换速率可达55V/us,各个参数都相当的不错。第二级使用的是双运放OPA2134,极富胆味。这个威廉希尔官方网站 主要是比较简单,方便初学者制作,只要使用的元件选料好点,都可以让你的CD机脱胎换骨。其中U1的负输入端(即2脚)接在DAC数模解码的输出端即可。这两片IC价格有点贵,经济条件一般的朋友可以选用其他的由场效应管构成输入的运放IC,例如中端的 OP275,低价的可以选用LF353或单运放LF356(注意:LF系列只有NS国半的声音还过得去,其他的不做考虑),TL082或TL072也属于这类,但用在这里就没有摩机的必要了。个人认为最少要用国半的LF353.
经济允许又要求高的朋友可以换成AD827或AD712。第一级运放的频率还是选高一点的好。
NE5532或其它不是由场效应管做输入的运放不可以用在第一级缓冲,因为这里要求高阻抗输入,否则会造成信号损耗。(另:现在听5532感觉声音毛刺生硬,我基本已经不用了)

全部0条评论
快来发表一下你的评论吧 !