
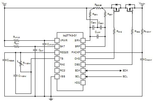
The Texas Instruments bq27742-G1 is a fuel gauge for single-cell Li-ion battery packs that uses patented Impedance Track™ technology to deliver rate-,temperature-, and aging-compensated predictions of remaining battery capacity and system runtime with highest accuracy。
声明:本文内容及配图由入驻作者撰写或者入驻合作网站授权转载。文章观点仅代表作者本人,不代表电子发烧友网立场。文章及其配图仅供工程师学习之用,如有内容侵权或者其他违规问题,请联系本站处理。 举报投诉
全部0条评论
快来发表一下你的评论吧 !