dm643x–tps62110 & tps73018(pmp4024 - revb)9/15/08
以下测试报告包括以下指标的voltage Rails使用12V输入和输出:
启动和waveform的输出。
B.使用设备的tps62110 1.48a 1.2v @
1.输出纹波voltage(measured全负荷)
2.(一个荷载步100%负荷的25%)
3.负荷调节
4.效率
5.开关节点
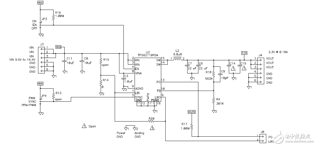
C.使用的器件tps62110 0.18a 3.3v @
1.输出纹波voltage(measured全负荷)
2.(一个荷载步100%负荷的25%)
3.负荷调节
4.效率
5.开关节点
D. 1.8v @ 0.14a -我的tps73018器件。
1.输出纹波voltage(measured全负荷)
2.(一个荷载步100%负荷的25%)

声明:本文内容及配图由入驻作者撰写或者入驻合作网站授权转载。文章观点仅代表作者本人,不代表电子发烧友网立场。文章及其配图仅供工程师学习之用,如有内容侵权或者其他违规问题,请联系本站处理。 举报投诉
全部0条评论
快来发表一下你的评论吧 !