电子常识
锁相放大器是一种用于测量动态信号的电子仪器。它的主要组成部分有振荡器,混频器和低通滤波器。它的最基本,也是最常用的功能是从被噪声淹没的信号中测出某一频率的信号的相位和幅值。它之所以具备这样的能力是运用了正交性原理,将非选定频率的信号(即噪声)去除而选定频率的信息得以保留。因为具有很强的抗噪声能力,锁相放大器被广泛应用于各种高精测量系统中,比如MEMS研究。
锁相放大器中的相敏检测器是核心,相敏检测器鉴幅又鉴相,它的输出不但取决于输入信号的幅度,而且取决于输入信号与参考信号的相位差。常用的相位检测器有模拟乘法器MLT04和电子开关式AD630,实际上电子开关式相敏检测器相当于参考信号为方波的情况下的模拟乘法器。
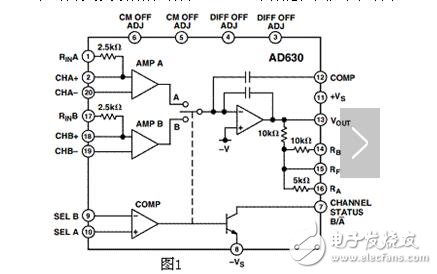
AD630电子式开关相敏检测器,AD630是一款高精度平衡调制器,采用灵活的换流结构,并由经过激光晶圆调整的薄膜电阻提供出色的精度和温度稳定性。其信号处理应用包括:平衡调制和解调、同步检波、相位检测、正交检波、相敏检测、锁定放大以及方波乘法。片上应用电阻网络提供±1和±2的精密闭环增益,精度为0.05% (AD630B)。
这些电阻也可以用来精确配置多路复用器增益:+1、+2、+3或+4。或者,也可以采用外部反馈,允许设计人员实现高增益或复杂的开关反馈拓扑结构。AD630的功能框图如图1所示。

① 可从100 dB噪声中恢复信号;
② 频道带宽:2Mhz;
③ 压摆率:45V/us;
④ 串扰:-120 dB (1 kHz);
⑤ 引脚可编程、闭环增益:±1和±2;
⑥ 闭环增益精度和匹配:0.05%;
⑦ 通道失调电压:100 μV (AD630BD);
⑧ 350 kHz全功率带宽。
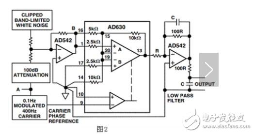
AD630外接配置威廉希尔官方网站 不同,实现的功能也不同,本次设计中使用AD630的锁定放大功能, 图1所示AMP A和AMP B分别配置为同相放大器和反相放大器,输入信号为待测信号和参考信号。待测信号同时输入到两个放大器中。参考信号输入到比较器中。待测信号在器件内部根据载波信号的正负进行翻转,实现了开关乘法功能。AD630的锁相放大威廉希尔官方网站 示意图如图2所示。

A点的波形为被检测信号与载波调制后的双边已调制波形,B点为双边已调制波形和噪声叠加后的波形,AD630的第9脚接载波信号,方波、正弦波都可行,相当与一个参考相位。AD630的输出接一个积分威廉希尔官方网站 及一个低通滤波器,以达到的信号的完美恢复。
锁相放大技术用于从干扰噪声中提取一个小并且带宽窄的信号,锁相放大器相当于一个检测器和一个窄带通滤波器的组合。当所需信号的频率和相位的是已知的情况下,非常小的信号可以从大量的不相关的噪声中检测出来。
AD630组成的锁相放大器主要是由一个同步解调器组成,其次是一个低通滤波器。衡量锁相放大器性能的一个重要指标是其解调的范围。
AD630的内部包含两个输入放大器,分别用于放大同相信号和反相信号;一个电子开关用作相敏解调,一个比较器用于将参考信号转换为方波信号,输出放大器兼有放大和低通滤波的作用。
AD630的第13脚输出波形为一个含有载波的三角波,波形如图3所示,通过积分威廉希尔官方网站 使其变为正弦波,再通过低通滤波器把载波滤除,就还原了噪声中的正弦波。

值得注意的是,AD630作为锁相放大器时,第9脚为载波信号,并不是已调制信号,并且不能有直流偏置。如果将第9脚错误的接入了已调制信号,AD630将无法正确的输出,为杂乱的信号。
全部0条评论
快来发表一下你的评论吧 !