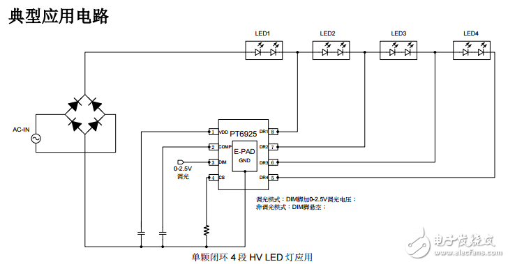
PT6925 是一款超高压线性恒流 LED 驱动 IC,最高输入电压可达 400V,适用于驱动高电压小电流 LED 负载。应用方案外部元件极少,布局紧凑,能简单灵活地应用于各种小体积或者平面型 LED 产品, PT6925 可提供 5~150mA 恒定电流;4 段驱动结构能很高的改善功率因数,效率,以及 THD 等参数;同时,简单的线性驱动方式不需磁性元件,很好地避免 EMI 干扰问题。
PT6925 采用专利的闭环控制方式实现输出电流恒流控制,拥有优秀的线性调整率和负载调整率,在一定输入电压范围内保证输出平均电流恒定。
为了防止 IC 过热损坏,PT6925 集成智能温控功能,当 IC 内部结温上升到 130℃时,PT6925 开始减小输出电流,当结温达到 150℃时,输出电流将会减小至 0。这可避免传统过温保护方式的灯闪烁问题。

声明:本文内容及配图由入驻作者撰写或者入驻合作网站授权转载。文章观点仅代表作者本人,不代表电子发烧友网立场。文章及其配图仅供工程师学习之用,如有内容侵权或者其他违规问题,请联系本站处理。 举报投诉
全部0条评论
快来发表一下你的评论吧 !