光电开关电子威廉希尔官方网站 图
光电传感器是采用光电元件作为检测元件的传感器。它首先把被测量的变化转换成光信号的变化,然后借助光电元件进一步将光信号转换成电信号。
光电传感器一般由处理通路和处理元件2 部分组成。其基本原理是以光电效应为基础,把被测量的变化转换成光信号的变化,然后借助光电元件进一步将非电信号转换成电信号。光电效应是指用光照射某一物体,可以看作是一连串带有一定能量为的光子轰击在这个物体上,此时光子能量就传递给电子,并且是一个光子的全部能量一次性地被一个电子所吸收,电子得到光子传递的能量后其状态就会发生变化,从而使受光照射的物体产生相应的电效应。
光电传感器主要由发送器、接收器、检测威廉希尔官方网站 三大部分构成,有时还包括发射板和光导纤维等。其中,发送器即光源(如发光二极管、激光二极管、红外发射二极管等),用以提供光照;接收器又由光电二极管、光电三极管、光电池三部分构成,用以接受发送器所发射的光束并将其转换为电信号;检测威廉希尔官方网站 用以检测由接收器输出的电信号,滤出有效信号,滤除干扰信号。

光电传感器是通过把光强度的变化转换成电信号的变化来实现控制的。首先,发送器对准目标不间断地发射光束;其次,接收器接收发送器发出光束并将其转换为电信号;最后,检测威廉希尔官方网站 对接收器输出电信号进行检测,仅保留有效信号。

①检测距离长
如果在对射型中保留10m以上的检测距离等,便能实现其他检测手段(磁性、超声波等) 无法远距离检测。
②对检测物体的限制少
由于以检测物体引起的遮光和反射为检测原理,所以不象接近传感器等将检测物体限定在金属,它可对玻璃、塑料、木材、液体等几乎所有物体进行检测。
③响应时间短
光本身为高速,并且传感器的威廉希尔官方网站 都由电子零件构成,所以不包含机械性工作时间,响应时间非常短。
④分辨率高
能通过高级威廉希尔官方网站 使投光光束集中在小光点,或通过构成特殊的受光光学系统,来实现高分辨率。也可进行微小物体的检测和高精度的位置检测。
⑤可实现非接触的检测
可以无须机械性地接触检测物体实现检测,因此不会对检测物体和传感器造成损伤。因此,传感器能长期使用。
⑥可实现颜色判别
通过检测物体形成的光的反射率和吸收率根据被投光的光线波长和检测物体的颜色组合而有所差异。利用这种性质,可对检测物体的颜色进行检测。
⑦便于调整
在投射可视光的类型中,投光光束是眼睛可见的,便于对检测物体的位置进行调整。

光电检测方法具有精度高、响应速度快、非接触等优点。该传感器结构简单。近年来,随着光电技术的发展,光电传感器已成为一系列产品,其品种和产量也在不断增加,并被广泛应用于各种轻工业自动化中。典型案例如下:
近年来,采用光学设备进行高压大电流测量在电力系统中发展很快,许多新型的光电式传感器系统已相继投入现场运行,为高压大电流的监测带来许多便利条件。OCT响应速度快,测量精度高。OCT不同于CT传统电流互感器。的基点在于信号功率小,OCT产品在被测电流从高电位转换到低电位的过程中都是用光来调制的,其光学仪器部分只有微瓦级的功率,而CT的次级线圈需要瓦级的功率。
在机械自动化高速发展的今天,转速是动力机械性能测试中的一个重要的特性参量,其大小和变化关系着机械运转是否正常。动力机械的许多特性参数往往通过转速来确定,例如电机的输出功率,而且动力机械的振动、管道气流脉动与各种工作零件的磨损状态等也与转速密切相关。及时监测转速的变化可以及时排除机器运转中的许多故障,避免造成更大损失。
随着电力工业的发展,电力系统的输送容量和电压等级不断提高,传统的互感器对电网进行测量和监控存在着许多缺点。目前,应用光电传感器的光纤互感器和光纤通讯网构成的光纤发变电站综合自动化系统,已成为电力自动化技术最有前景的发展方向之一。电力互感器是电力系统中重要的电量测量设备,也是实现电力自动化的关键设备。
防止工业烟尘污染是环保的重要任务之一。为了消除工业烟尘污染,首先要知道烟尘排放量,因此必须对烟尘源进行监测、自动显示和超标报警。烟道里的烟尘浊度是用通过光在烟道里传输过程中的变化大小来检测的,如果烟道浊度增加,光源发出的光被烟尘颗粒的吸收和折射增加,到达光检测器的光减少,因而光检测器输出信号的强弱便可反映烟道浊度的变化。
近年来,我国在常规武器领域也采用了多种新型传感器,如压力、转速及角度传感器等,其中采用的光电传感器数量很多,如高精度的光栅式角度传感器用于火炮的高低角、方位角检测,普遍的光电式数字传感器用于枪械方面的测量,高精度的光电数字传感器用于目标角速度测量,光电测速仪用于火炮反后座装置运动特性的检测,光电转速传感器用于车辆的性能检测等。

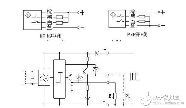
光电开关传感器威廉希尔官方网站 原理图

接线电压:10—65V直流 常开触点(NO)
无极性
防短路的输出 漏电电流≤0.8mA 电压降≤5V
注意不允许双线直流传感器的串并联连接

威廉希尔官方网站 原理图
接线电压:10—30V直流 常开触点(NO)
电压降≤1.8V
防短路的输出 完备的极性保护
三线直流与四线直流传感器的串联
当串联时,电压降相加,单个传感器的准备延迟时间相加。

威廉希尔官方网站 原理图
接线电压:10—65V
切换开关
防短路的输出
完备的极性保护


威廉希尔官方网站 原理图 常开触点(NO)
常闭触点(NC)
接线电压:20—250V交流
漏电电流≤1.7mA
电压降≤7V(有效值)
双线交流传感器的串联
常开触点:“与”逻辑
常闭触点:“或非”逻辑
当串联时,在传感器上的电压降相加,它减低了负载上可利用的电压,因此要注意:不能低于负载上的最小工作电压(注意到电网电压的波动)。

断开的触点中断了传感器的电源电压,若在传感器被衰减期间内机械触点闭和的话,则会产生一个短时间的功能故障,传感器的准备延迟时间(t≤80ms)避免了立即的通断动作。
补偿方法:将一电阻并联在机械触点上(当触点断开时也是一样),此电阻使传感器的准备时间不再起作用,对于200V交流,此电阻大约为82KΩ/1w。 电阻的计算方法:近似值大约为400Ω/V

常开触点:“与”逻辑 常闭触点:“或非”逻辑
闭和触点使传感器的工作电压短路,当触点短开以后只有在准备延迟时间(t≤80ms)之后传感器才处于功能准备状态。
补偿办法:触点上串联一个电阻可以可靠地保证了传感器的最小工作电压,因此避免了在机械触点断开之后的准备延迟。
计算电阻的公式:

全部0条评论
快来发表一下你的评论吧 !