应用电子威廉希尔官方网站
单片机种类多样,从选择元器件、原理图、PCB、威廉希尔官方网站 硬件调试、软件开发也算小有心得。以下为网友对单片机下载程序问题做出的详解供大家参考。
下载程序是单片机软件开发里面第一步,如果这一步都有问题,那么后面的一切便无从谈起。好在现在对此问题算是有了点点自己的经验理解。故今天在此针对常用51单片机下载程序问题做下详解,以求新手们少走弯路。
原理:单片机的TXD、RXD是TTL电平,所以你得万变不离其宗的将其它信号转成TTL电平,只有这样给单片机下载程序才有可能成功!其中CH340、PL2303等芯片是直接将USB信号转换为TTL电平,而MAX232等芯片是将TTL转换为RS232信号或者将RS232信号转换为TTL.下面请看利用这种原理的两种常用方法:
请看图一,这是我们最常见的单片机下载威廉希尔官方网站 了,其中从②到⑥属于大家常用的USB转串口线,用这种方案的好处是,如果自己的PC带有串口(可能很老的机器没有USB接口),那么就可以直接给单片机开发板下载程序,因为采用这种方法的开发板必定带有串口接口嘛。当然,如果PC仅有USB接口而不带串口,那么只能找根USB转串口线了(其威廉希尔官方网站 原理就是图中②到⑥),这里我推荐大家使用采用CH340芯片的USB转串口线,而不要采用PL2303的USB转串口线,因为PL2303价钱便宜所以山寨的水货较多,这会导致下载威廉希尔官方网站 不稳定,甚至无法正常下载。同时此方案的坏处是威廉希尔官方网站 板上必定要做一个9针串口接口(太巨大了),这必将增加了威廉希尔官方网站 PCB的面积,当然也就增加了成本啦!(顺便发表下个人见解:那个9针接口实在太丑,又大又重,无形中便降低了自己的设计档次,哈哈。所以不推荐这种方法!)

请看图二,这是我经常采用的单片机下载威廉希尔官方网站 。实践证明效果非常好,几乎没出过任何问题!它的好处是只需要找根普通的USB2.0线(如图二中②)就可以下载了,比找根USB转串口线要轻松的多,同时由于将串口9针接口换成了USB接口,所以威廉希尔官方网站 板的体积、重量也减少了不少,也显得更美观时尚。在此强调一点:推荐使用CH340芯片(可以用CH340G,它引脚间距大很容易焊接)而不是PL2303,上文已说PL2303水货多,况且PL2303的外围威廉希尔官方网站 比较复杂,这也给硬件威廉希尔官方网站 的调试增加了难度。当然如果项目对成本特敏感,那么采用价钱相对较低的PL2303也无可厚非。大家看到没,图二的威廉希尔官方网站 结构比图一要简化很多,那么是不是可以说明图二的性能比图一要更好呢?应该是吧!简单的结构出问题的概率当然更小了!

值得一提的是在使用CH340时,有些问题得注意下,因为很多同学反映用CH340下程序失败,但其实一般都很容易解决的。经本人总结常见原因有三:
1、某些CH340的引脚给单片机供了电导致单片机断电不彻底(下载程序要断电重启),从而导致程序没法下载。
2、有些同学在给单片机供电时,为了防反接保护威廉希尔官方网站 ,在电源处串联了个二极管,由于二极管的正向压降导致单片机供电不足,从而导致程序无法下载。
解决方案:将二极管用0欧电阻代替或者采用正向压降很小的二极管,以确保单片机的正常供电。问题解决!!
3、有些同学由于粗心将CH340的TXD引脚连接了单片机的TXD引脚,RXD引脚连接了单片机的RXD引脚,这自然不能下载程序了,一收一发不用多说吧,呵呵。
51单片机程序烧写接口为RXD和TXD,即UART口,这两个接口是通信口,配合不同的芯片可以实现不同的通讯方式。如果连接MAX232即可实现232通信,如果连接MAX3082即可实现RS485通讯。下载程序正是通过这两个接口来实现的。下载方式如下图所示。单片机的RXD和TXD要与USB/TTL设备的TXD和RXD交叉连接才能实现下载。

CH340是一个USB总线的转接芯片,实现USB转串口、USB转IrDA红外或者USB转打印口。是一款比较成熟的国产芯片,价格在1.5元左右。
特点:
全速USB设备接口,兼容USBV2.0,外围元器件只需要晶体和电容。
仿真标准串口,用于升级原串口外围设备,或者通过USB增加额外串口。
计算机端Windows操作系统下的串口应用程序完全兼容,无需修改。
硬件全双工串口,内置收发缓冲区,支持通讯波特率50bps~2Mbps。
支持常用的MODEM联络信号RTS、DTR、DCD、RI、DSR、CTS。
通过外加电平转换器件,提供RS232、RS485、RS422等接口。
支持IrDA规范SIR红外线通讯,支持波特率2400bps到115200bps。
由于是通过USB转换的串口,所以只能做到应用层兼容,而无法绝对相同。
软件兼容CH341,可以直接使用CH341的驱动程序。
支持5V电源电压和3.3V电源电压。
提供SSOP-20无铅封装,兼容RoHS。
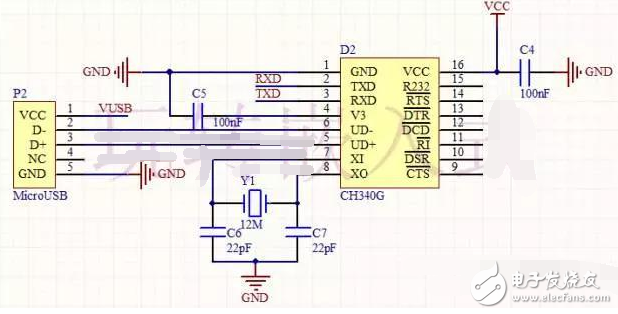
CH340G的下载威廉希尔官方网站 如下图所示。

P2为USB接口,CH340G的TXD与单片机的RXD连接,CH340G的RXD和单片机的TXD连接。图中的CH340G用的是5V供电,如果用3.3V供电的话第4脚要连接到3.3V。由于STC51单片机在下载程序的时候要断电再重新上电,所以单片机部分的电源设计如下图所示:

使用STC的软件STC-ISP来下载。

下载步骤如下:

执行到第4步,点击下载之后要将威廉希尔官方网站 板上的X1断开再接上即可实现单片机程的下载。
全部0条评论
快来发表一下你的评论吧 !