电子说
Maxim公司的MAX13335E/MAX13336E是用于汽车的高保真立体声音频输入放大器,具有双路低噪音可编增益放大器,采用全差分(7VRMS)和准差分(3.5VRMS)输入信号以及通过I2C接口控制的诊断功能,工作电压3.3V或5V,28V到-16V容差输入,共模输入-5V到+11.5V,主要用在汽车无线电前置单元,RSA/RSE,连接模块和汽车远程信息处理。本文介绍了MAX13335E/MAX13336E主要优势和特性,框图和应用威廉希尔官方网站 ,以及评估板MAX13335E EVK主要特性,威廉希尔官方网站 图,材料清单和PCB设计图。
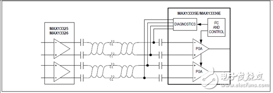
The MAX13335E/MAX13336E are high-fidelity stereo audio input amplifiers designed for automotive applications requiring audio-level detection and/or jack sensing capability. The devices feature a dual-channel, low-noise, programmable gain amplifier that accepts fully differential and quasi-differential input signals with diagnostics capability controlled through an I2C interface. The devices’audio receiver can also pair with the MAX13325/MAX13326 audio transmitter to form a complete differential audio link in automotive systems.
Each channel of the device features high common-mode rejection ratio (CMRR) (80dB), enabling the recovery of audio signals in the presence of large common-mode noise in automotive environments. An integrated programmable gain amplifier is adjustable from -14dB to +16dB (MAX13335E) and -22dB to +8dB (MAX13336E) with zero-crossing detection to provide an optimum output-signal level and limit zip noise. The external flexible diagnostic inputs can be configured to perform jack sense functions or to detect short-to-battery, short-to-ground, open load, and shorts between channels.
The audio inputs are protected against ISO 10605 ±15kV Air Gap and ±8kV Contact Discharge ESD pulses. Both devices have a -40℃ to +105℃ operating temperature range, and are available in a 16-pin QSOP package.
MAX13335E/MAX13336E主要优势和特性:
+3.3V or +5V Operation
+28V to -16V Tolerant Inputs
Wide Common-Mode Input Range (-5V to +11.5V)
Fully Differential Inputs Up to 7VRMS
Quasi-Differential Inputs Up to 3.5VRMS
Audio Presence Detection
Jack Sense Detection
Diagnostic Capability
Programmable Gain with Zero-Crossing Detection
I2C Control Interface
Automotive Grade ESD Protection
• ISO 10605 ±15kV Air Gap
• ±8kV Contact Discharge
MAX13335E/MAX13336E应用:
Radio Head Units
RSA/RSE
Connectivity Modules
Automotive Telematics

图1.MAX13335E/MAX13336E典型应用框图

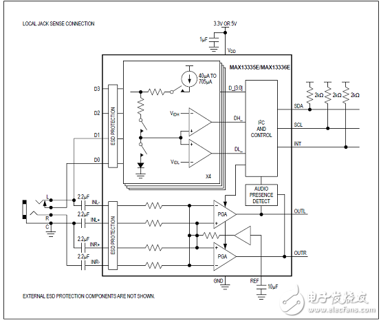
图2.MAX13335E/MAX13336E应用威廉希尔官方网站 图(1)

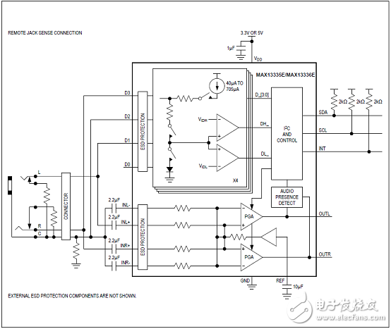
图3.MAX13335E/MAX13336E应用威廉希尔官方网站 图(2)
图4.MAX13335E/MAX13336E应用威廉希尔官方网站 图(3)
评估板MAX13335E EVK
The MAX13335E evaluation kit (EV kit) is a fully assembled and tested PCB that evaluates the MAX13335E automotive audio receiver. The IC features a dual automotive differential audio receiver with I2C control and diagnostics. The EV kit features an on-board microcontroller for communicating with the I2C interface of the device. PCB pads are provided for accessing the analog inputs/outputs and the diagnostic I/O ports.
The EV kit operates from a +3.3V or +5V power supply that provides 100mA of current. The EV kit can also operate from the on-board USB +5V supply. The EV kit delivers the audio outputs with programmable gain between -14dB and +16dB. The EV kit can also evaluate the MAX13336E after IC replacement of U1.
Windows XPM-, Windows VistaM-, and WindowsM 7-compatible software is provided to facilitate configuration. The EV kit software controls the on-board microcontroller over the USB, which generates I2C commands.
评估板MAX13335E EVK主要特性:
S +3.3V or +5V Single-Supply Operation
S Proven Audio PCB Layout
S On-Board USB Interface Circuit Generates I2C-Compatible Signals
S PCB Pads for User-Supplied I2C-Compatible Signals
S Surface-Mount Components
S Evaluates the MAX13336E After IC Replacement
S Windows XP-, Windows Vista-, and Windows 7-Compatible Software
S Fully Assembled and Tested
图5.评估板MAX13335E EVK威廉希尔官方网站 图(1)

图6. 评估板MAX13335E EVK威廉希尔官方网站 图(2)
评估板MAX13335E EVK材料清单:



图7.评估板MAX13335E EVK PVB设计图(1):左:元件布局;右:元件面走线

图8.评估板MAX13335E EVK PVB设计图(2):GND层2

图9.评估板MAX13335E EVK PVB设计图(3):左:PWR层3;右:焊接面
全部0条评论
快来发表一下你的评论吧 !