汽车电子
Microchip公司的PAC1934是带累加器的四路直流电源/能源监测器,具有总线电压监视器和电流检测放大器,直接输入到高分辨率ADC,数字电流进行功率计算和能量累加.监测周期从1ms到36个小时或更长.电源测量精度1%,24位累加器计数,2.7-5.5V工作电压,主要用在笔记本和平板电脑,网络设备,汽车电子,云,Linux和服务器计算和工业与Linux应用.本文介绍了PAC1934主要特性,框图,系统框图和功能框图,以及PAC1934评估板ADM00805主要特性,威廉希尔官方网站
图,材料清单和PCB设计图.
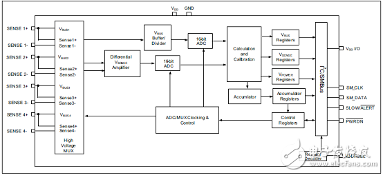
The PAC1934 device is a four-channel energy monitor,with bus voltage monitor and current sense amplifiers thatfeed high-resolution ADCs. Digital circuitry performs power calculations and energy accumulation.
This enables energy monitoring with integration periodsfrom 1 ms up to 36 hours or longer. Bus voltage, senseresistor voltage and accumulated proportional power arestored in registers for retrieval by the system master orEmbedded Controller.
The sampling rate and energy integration period can becontrolled over SMBus or I2C. Active channel selection,one-shot measurements and other controls are also configurableby SMBus or I2C.
The PAC1934 uses real time calibration to minimize offsetand gain errors. No input filters are required for this device.
PAC1934主要特性:
• High-Side Current Monitor
- 100 mV full scale range for current sensevoltage,16b resolution default setting
- Selectable bidirectional current sense capability,
–100 mV to +100 mV range, 16-bittwo’s complement (signed) data format
- External sense resistor sets full scale currentrange
- Very low input current simplifies routing
• Wide Bus Voltage Range for Voltage Monitor
- 0V to 32V input common-mode voltage
- 16-bit resolution for voltage measurements,14b are used for power calculations
• Real Time Auto-Calibration of Offset and GainErrors for Voltage and Current, No User AdjustmentRequired
• 1% Power Measurement Accuracy over a WideDynamic Range
• On-Chip Accumulation of 28-bit Power Results forEnergy Measurement
- 48-bit power accumulator register for recordingaccumulated power data
- 24 bit Accumulator Count
- User programmable sampling rates of 8, 64,256 and 1024 samples per second
- 17 minutes of power data accumulation minimumat 1024 S/s
- >36 hours of power data accumulation minimumat 8 S/s
• 2.7V to 5.5V Supply Operation
- Separate VDD I/O pin for digital I/O
- 1.62-5.5V capable SMBus and digital I/O
- SMBus 3.0 and I2C Fast Mode Plus (1Mb/S)
• SMBus Address - 16 Options, set with Resistor
• No Input Filters Required
• ALERT Features that can be Enabled:
- ALERT on accumulator overflow
- ALERT on Conversion Complete
• 2.225 x 2.17 mm WLCSP Package
PAC1934应用:
• Notebook and Tablet Computing
• Networking
• Automotive
• Cloud, Linux and Server Computing
• Industrial
• Linux Applications


















全部0条评论
快来发表一下你的评论吧 !