控制/MCU
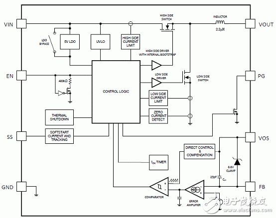
TI公司的LMZ21701是容易使用的SIMPLE SWITCHER® Nano模块,小型3.5 mm × 3.5mm× 1.75 mm封装,驱动电流高达1A,输入电压3V-17V,输出电压0.9V-6V,效率高达95%,主要用在照相机监测IP网络,工业监视器,软件定义无线电电(SDR),DLP光谱,示波器和TV等。本文介绍了LMZ21701主要特性和功能框图, 评估模块LMZ21701 EVM主要特性,威廉希尔官方网站 材料清单和PCB设计文件。
The LMZ21701 SIMPLE SWITCHER® Nano Module is an easy-to-use step-down DC-DC solution capable of driving up to 1000 mA load in space-constrained applications. Only an input capacitor, an output capacitor, a softstart capacitor, and two resistors are required for basic operation. The Nano Module comes in 8-pin DFN footprint package with an integrated inductor. The LMZ21701 architecture is based on DCS-Control™ (Direct Control with Seamless Transition into Power Save Mode)。 This architecture combines the fast transient response and stability of hysteretic type converters along with the accurate DC output regulation of voltage mode and current mode regulators.
The LMZ21701 architecture uses Pulse Width Modulation (PWM) mode for medium and heavy load requirements and Power Save Mode (PSM) at light loads for high efficiency. In PWM mode the switching frequency is controlled over the input voltage range. The value depends on the output voltage setting and is typically reduced at low output voltages to achieve higher efficiency. In PSM the switching frequency decreases linearly with the load current. Since the architecture of the device supports both operation modes (PWM and PSM) in a single circuit building block, the transition between the modes of operation is seamless with minimal effect on the output voltage.
Integrated Inductor
Miniature 3.5 mm × 3.5 mm × 1.75 mm Package
35 mm2 Solution Size (Single Sided)
–40 °C to 125 °C Junction Temperature Range
Adjustable Output Voltage
Integrated Compensation
Adjustable Soft Start Function
Starts into Pre-Biased Loads
Power Good and Enable Pins
Seamless Transition to Power-Save Mode
Up to 1000 mA Output Current
Input Voltage Range 3 V to 17 V
Output Voltage Range 0.9 V to 6 V
Efficiency up to 95 %
1.5 µA Shutdown Current
17 µA Quiescent Current
Camera Surveillance IP Network
Industrial Monitor
Software Defined Radio (SDR)
DLP Spectroscopy
Oscilloscope
TV: LCD/Digital

图1. LMZ21701功能框图
评估模块LMZ21701 EVM
The LMZ21701 SIMPLE SWITCHER® nano module is an easy-to-use DC-DC solutions optimized for space constrained applications. The LMZ21701 EVM is capable of delivering up to 1A load with excellent power conversion efficiency, output voltage accuracy, line and load regulation and load transient response. The evaluation board is configured for 3.3V output voltage from 5V to 17V input. The resistor voltage divider RFBT and RFBB set the output voltage. The external capacitor CSS sets the softstart time for VOUT. See the datasheet for component selection and device details. The board features turret terminals for easy connection to input supply, load, EN input, as well as softstart voltage and power good flag monitoring.
Board Specifications
• VIN = 5V to 17V
• VOUT = 3.3V
• 1A max load (LMZ21701)
• 650mA max load (LMZ21700)
• 4 layer PCB
• 4.2 x 4.2 cm PCB size
全部0条评论
快来发表一下你的评论吧 !