汽车电子
ST公司的BlueNRG-1是非常低功耗的蓝牙低功耗(BLE)单模式系统级芯片(SoC),包括有160KB可编程闪存,24KB静态RAM存储器,以及SPI,UART,I2C标准通信接口,多功能定时器,看门狗,RTC和DMA控制器等.工作电压1.7-3.6 V,主要用在汽车产出率,手表,健康和健身设备,消费类医疗产出,遥控,家庭和工业自动化,手机外设,照明和PC外设等.本文介绍了BlueNRG-1主要特性,架构框图,RF软件框图,评估平台STEVAL-IDB007V1主要特性,威廉希尔官方网站 图和材料清单.
The BlueNRG-1 is a very low power Bluetooth low energy (BLE) single-mode system-on-chip, compliant with Bluetooth specification.
The BlueNRG-1 extends the features of award-winning BlueNRG network processor, enabling the usage of the embedded Cortex M0 for running the user application code.
The BlueNRG-1 includes 160 KB of programming Flash memory, 24 KB of static RAM memory with retention (two 12 KB banks) and SPI, UART, I2C standard communication interface peripherals. It also features multifunction timers, watchdog, RTC and DMA controller.
An ADC is available for interfacing with analog sensors, and for reading the measurement of the integrated battery monitor. A digital filter is available for processing a PDM stream.
The BlueNRG-1 offers the same excellent RF performance of the BlueNRG radio, and the integrated high efficiency DC/DC converter keeps the same ultra-low power characteristics, but the BlueNRG-1 improves the BlueNRG sleep mode current consumption allowing a further increase in the battery lifetime of the applications.
BlueNRG-1主要特性:
Bluetooth specification compliant master, slave and multiple roles simultaneously, single-mode Bluetooth low energy system-on-chip
Operating supply voltage: from 1.7 to 3.6 V
Integrated linear regulator and DC-DC step-down converter
Operating temperature range: -40 °C to 105 °C
High performance, ultra-low power Cortex-M0 32-bit based architecture core
Programmable 160 KB Flash
24 KB RAM with retention (two 12 KB banks)
1 x UART interface
1 x SPI interface
2 x I2C interface
14 or 15 GPIO
2 x multifunction timer
10-bit ADC
Watchdog & RTC
DMA controller
PDM stream processor
16 or 32 MHz crystal oscillator
32 kHz crystal oscillator
32 kHz ring oscillator
Battery voltage monitor and temperature sensor
Up to +8 dBm available output power (at antenna connector)
Excellent RF link budget (up to 96 dB)
Accurate RSSI to allow power control
8.2 mA maximum TX current (@ 0 dBm, 3.0 V)
Down to 1 μA current consumption with active BLE stack (sleep mode)
Compliant with the following radio frequency regulations: ETSI EN 300 328,EN 300 440, FCC CFR47 Part 15, ARIB STD-T66
Pre-programmed bootloader via UART
QFN32, WCSP34 package option
Dedicated wettable flank QFN package for automotive grade qualification
BlueNRG-1应用:
Automotive product
Watches
Fitness, wellness and sports
Consumer medical
Security/proximity
Remote control
Home and industrial automation
Assisted living
Mobile phone peripherals
Lighting
PC peripherals

图1.BlueNRG-1架构框图
The BlueNRG-1 is complemented with a Bluetooth low energy stack C library that provides:
Master, slave role support
GAP: central, peripheral, observer or broadcaster roles
ATT/GATT: client and server
SM: privacy, authentication and authorization.
L2CAP
Link Layer: AES-128 encryption and decryption
The BlueNRG-1 can be configured for supporting Single Chip or Network processor applications.
In the first configuration, the BlueNRG-1 operates as single device in the application for managing both the application code and the Bluetooth low energy stack. The whole Bluetooth low energy stack is provided as object code in a single library file whereas the GATT low energy profiles are provided as object codes in separate libraries.

图2.BlueNRG-1单片RF软件层框图
The BlueNRG-1 can be configured for operating as a network coprocessor. In this case a dedicated firmware is provided for supporting the interface with an external application processor. The whole Bluetooth Low energy stack runs in the BlueNRG-1; the GATT profiles are provided for running in the application processor together with the application code.

图3.BlueNRG-1网络处理器RF软件层框图
The BlueNRG-1 integrates the blocks listed below:
Cortex M0 core
Interrupts management
160 KB Flash memory
24 KB of RAM with two retention options (12 KB or 24 KB)
Power management
Clocks
Bluetooth low energy radio
Random number generator (RNG) (it is reserved to Bluetooth low energy protocol stack, but user application can read it)
Public Key Cryptography (PKA) (reserved to Bluetooth low energy protocol stack)
Peripherals:
SPI interface
UART interface
I2C bus interface
GPIO
Multifunction timer
DMA controller
Watchdog
RTC
ADC with battery indicator
PDM stream processor
BlueNRG-1评估平台STEVAL-IDB007V1
The STEVAL-IDB007V1 is an evaluation platform based on the BlueNRG-1, low power Bluetooth® smart system on chip, compliant with the Bluetooth® v4.1 specification and supporting master, slave and simultaneous master-and-slave roles.
The STEVAL-IDB007V1 also provides a set of hardware resources for implementing a wide range of application scenarios: sensor data (accelerometer, pressure and temperature sensor), remote control (buttons and LEDs) and manage debug messages though USB virtual COM.
Three power options are available (USB only, battery only, external power supply + USB) for high application development and testing flexibility.

图4.评估平台STEVAL-IDB007V1外形图
评估平台STEVAL-IDB007V1主要特性:
Bluetooth® SMART board based on the BlueNRG-1 Bluetooth low energy system on chip
Associated BlueNRG-1 development kit SW package including firmware and documentation
Up to +8 dBm available output power (at antenna connector)
Excellent receiver sensitivity (-88 dBm)
Very low power consumption: 7.7 mA RX and 8.2 mA TX at +0 dBm
Bluetooth® low energy v4.1 compliant, supports master, slave and simultaneous master-and-slave roles
Integrated balun which integrates a matching network and harmonics filter
SMA connector for antenna or measuring equipment
3 user LEDs
2 user buttons
3D digital accelerometer and 3D digital gyroscope
MEMS pressure sensor with embedded temperature sensor
Battery holder
JTAG debug connector
USB to serial bridge for providing I/O channel with the BlueNRG-1 device
Jumper for measuring current for BlueNRG-1 only
RoHS compliant
评估平台STEVAL-IDB007V1包括:
1 BlueNRG-1 development platform
1 2.4 GHz Bluetooth antenna
1 USB cable
图5.评估平台STEVAL-IDB007V1威廉希尔官方网站 图:Arduino连接器

图6.评估平台STEVAL-IDB007V1威廉希尔官方网站 图:JTAG

图7.评估平台STEVAL-IDB007V1威廉希尔官方网站 图:BlueNRG-1

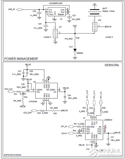
图8.评估平台STEVAL-IDB007V1威廉希尔官方网站 图:电源管理,传感器

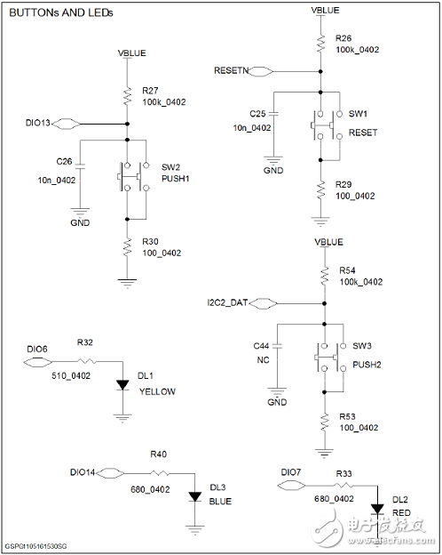
图9.评估平台STEVAL-IDB007V1威廉希尔官方网站 图:按钮和LED

图10.评估平台STEVAL-IDB007V1威廉希尔官方网站 图:micro

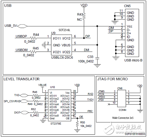
图11.评估平台STEVAL-IDB007V1威廉希尔官方网站 图:USB,电平转换,JTAG

图12.评估平台STEVAL-IDB007V1威廉希尔官方网站 图:EEPROM
评估平台STEVAL-IDB007V1材料清单:


全部0条评论
快来发表一下你的评论吧 !