汽车电子
TI公司的PMP15014是汽车信息娱乐电源系统参考设计,采用一级功率系统满足高输入电压的需求,并提供不同负载的低压多个输出,还提供瞬态和极性相反保护,工作频率2.1MHz,以避开AM频段,具有优异的EMI性能.参考设备选用LM53625-Q1/LM53635-Q1同步降压稳压器.本文介绍了LM53625-Q1/LM53635-Q1主要特性,功能框图,LM53635通用应用威廉希尔官方网站 图和几种典型应用威廉希尔官方网站 ,以及汽车信息娱乐电源系统PMP15014主要特性,威廉希尔官方网站 图,材料清单和PCB设计图.
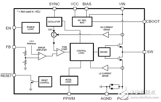
The LM53625-Q1/LM53635-Q1 synchronous buck regulator is optimized for automotive applications, providing an output voltage of 5 V, 3.3 V, or an adjustable output. Advanced high-speed circuitry allows the LM53625-Q1/LM53635-Q1 to regulate from an input of 18 V to an output of 3.3 V at a fixed frequency of 2.1 MHz. Innovative architecture allows this device to regulate a 3.3-V output from an input voltage of only 3.55 V. All aspects of the LM53625-Q1/LM53635-Q1 are optimized for automotive and performance-driven industrial customers. An input voltage range up to 36 V, with transient tolerance up to 42 V, eases input surge protection design. The automotive-qualified Hotrod QFN package with wettable flanks reduces parasitic inductance and resistance while increasing efficiency, minimizing switch node ringing, and dramatically lowering electromagnetic interference (EMI)。 An open-drain reset output, with built-in filtering and delay, provides a true indication of system status. This feature negates the requirement for an additional supervisory component, saving cost and board space. Seamless transition between PWM and PFM modes and low quiescent current (only 15 µA for the 3.3 V option) ensure high efficiency and superior transient responses at all loads.
LM53625-Q1/LM53635-Q1主要特性:
AEC-Q100 Automotive Qualified:
Device Temperature Grade 1: –40℃ to +125℃ Ambient Operating Temperature Range
Device HBM Classification Level 2
Device CDM Classification Level C6
–40℃ to +150℃ Junction Temperature Range
15-µA Quiescent Current at no Load (Typical) with 3.3-V Output
4 mm × 5 mm, 0.5-mm Pitch VQFN Package WithWettable Flanks and 0.6-mm VIN Spacing
Low EMI and Switch Noise
Spread Spectrum Option
External Frequency Synchronization
RESET Output with Internal Filter and 3-ms Release Timer
Pin-Selectable Forced PWM Mode
Built-In Compensation, Soft Start, Current Limit, Thermal Shutdown, and UVLO
0.6-V Dropout at 3.5 A at 105℃ TA
±1% Output Voltage Tolerance (–40℃ to 125℃ TJ)
Available With Fixed 5-V, 3.3-V or Adjustable Output

图1.LM53625-Q1/LM53635-Q1功能框图

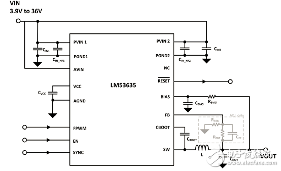
图2.LM53635通用应用威廉希尔官方网站 图

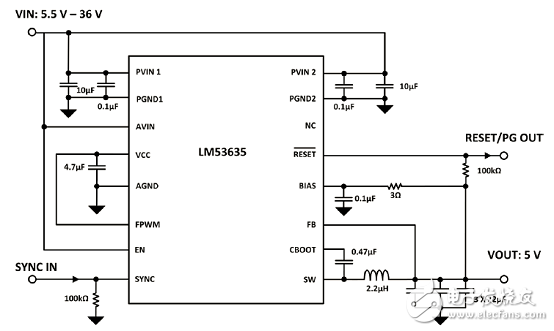
图3.LM53635固定5V/3.5A输出电源威廉希尔官方网站 图
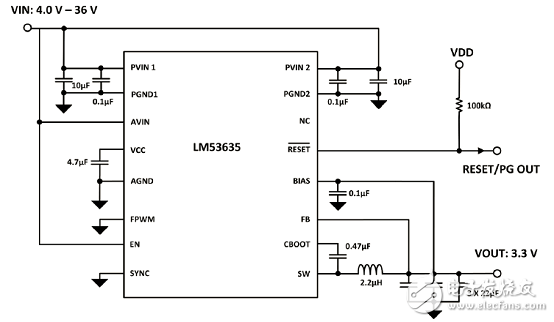
图4.LM53635固定3.3V/3.5A输出电源威廉希尔官方网站 图


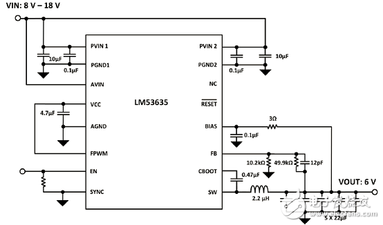
图5.LM53635 6V输出电源威廉希尔官方网站 图
汽车信息娱乐电源系统PMP15014
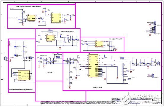
This solution is designed to be an automotive off-battery front end power supply for infotainment systems. It was created using a one stage power system meeting high voltage input needs and providing low voltage for multi output rails for different load needs. The system also provides transient and reverse polarity protection. The Wide Vin Buck stage is working at 2.1Mhz to avoid AM band and has superior EMI performance with an differential EMI filter to support CISPER 25.
图6.汽车信息娱乐电源系统PMP15014外形图
汽车信息娱乐电源系统PMP15014主要特性:
Wide Vin 2.1MHz Integrated , Low Iq Buck Converter
Boost for 5V CAN supply
Transient and Reverse Polarity Protection and EMI filter added
The system disconnet the second stage power and keep 3.3V sustained when Input votlage lower than 4.5V

图7.汽车信息娱乐电源系统PMP15014威廉希尔官方网站 图
汽车信息娱乐电源系统PMP15014材料清单:



图8.PMP15014 PCB设计图(1)

图9.PMP15014 PCB设计图(2)

图10.PMP15014 PCB设计图(3)

图11.PMP15014 PCB设计图(4)

图12.PMP15014 PCB设计图(5)

图13.PMP15014 PCB设计图(6)

图14.PMP15014 PCB设计图(7)

图15.PMP15014 PCB设计图(8)

图16.PMP15014 PCB设计图(9)
全部0条评论
快来发表一下你的评论吧 !