电子说
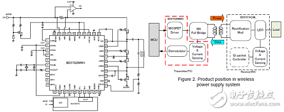
rohm公司的BD57015GWL是单独可用的无线功率接收器,集成了有低阻抗FET的全同步整流威廉希尔官方网站 ,Qi兼容和PMA兼容包控制器,可调整稳压电压输出,以及和功率发送器通信的漏极开路输出;而BD57020MWV是无线功率发送器,包括用于线圈驱动的逆变器,和Qi兼容和解调威廉希尔官方网站 通信的控制器,以及GPIO,TCXO缓冲器和I²C接口。无线充电发送器和接收器主要用在需要无线充电的移动应用。本文介绍了无线功率接收器BD57015GWL主要特性,框图和应用威廉希尔官方网站 ,无线功率发送器BD57020MWV主要特性和指标,框图,应用威廉希尔官方网站 以及15W无线充电Qi发送(BD57020MWV-EVK-002)和接收(BD57015GWL-EVK-002)参考设计主要特性和指标与威廉希尔官方网站 图。
1)无线功率接收器BD57015GWL
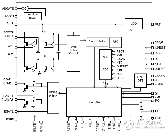
BD57015GWL is a stand-alone wireless power receiver IC. The device integrates a fully synchronous rectifier circuit with low-impedance FETs, Qi compliant and PMA compliant packet controller, adjustable regulated voltage output, and an open-drain output terminal to communicate with the power transmitter using amplitude modulation. BD57015GWL is targeted at mobile applications implementing wireless charging compliant to Qi Medium Power standard and the PMA standard.
BD57015GWL主要特性:
7 Programmable Output Voltages
Maximum Input Voltage
Maximum Input/Output Current
AC Input Frequency Range
5.0 to 12.0 V
20 V (Max)
1.5 A (Max)
100 to 480 kHz
Low Impedance FET rectifier
High efficiency fully synchronous rectifier
Maximum Input Voltage of 20V
Supports Qi standard ver1.2, PMA standard SR1
Automatic Detection of Qi / PMA, or selection byexternal pin
Open-Drain output terminal for modulation
TX-RX coil Position Gap alarm
BD57015GWL应用:
Qi and/or PMA Compliant Devices
Smart Phones
Cell Phones
Hand-held Mobile Devices
Hand-held Mobile Devices

图1.BD57015GWL典型应用威廉希尔官方网站

图2.BD57015GWL框图

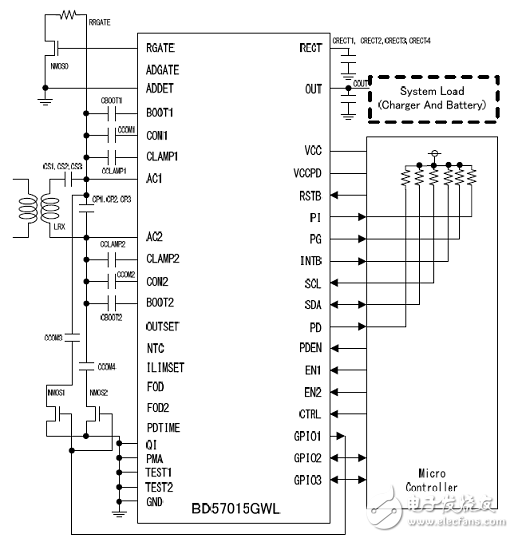
图3.BD57015GWL应用威廉希尔官方网站 图

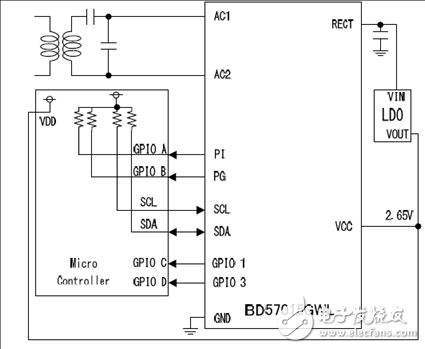
图4.BD57015GWL和微控制器连接图
2)无线功率发送器BD57020MWV
BD57020MWV is an integrated IC for the wireless power transmitter. This device is composed of inverters for the coil drive, controller for the communication of the Qi compliant and demodulating circuit, GPIO, TCXO buffer, and I²C interface. BD57020MWV works as a controller in the wireless power transmitter based on the Qi compliant by using it with a general-purpose microcomputer. BD57020MWV is applied to Qi ver.1.2 (Low Power and Medium Power)。
Wireless charging technology is becoming increasingly popular in the mobile device sector by eliminating power cords, providing the ability to send power and even data across multiple interfaces.
In addition, wireless charging is expected to increase convenience and decrease waste by allowing multiple devices to use a single charger. Removing cords and connectors translates to improved safety, size, and reliability - as well as a better user experience.
Standards organizations such as Wireless Power Consortium (WPC) and Air Fuel exist to develop and promote international standards for wireless charging that are gradually being introduced in the smartphone and infrastructure markets in the US and Europe. As a regular member of WPC, ROHM actively participates from the development stage of WPC ’s increasingly popular Qi standard and has been quick to develop products that meet market needs.
ROHM leads the industry in product development, including reference designs with integrated wireless charge control IC that have already obtained Qi certification.
ROHM offers a broad portfolio of wireless charging products for wireless power solutions. For more detailed information, login to MyROHM to view support materials such as datasheets, diagrams, user manuals, and more.
BD57020MWV主要指标:
Input Power Supply Voltage Range: 4.2 V to 5.3 V
Input Adapter Voltage Range: 4.6 V to 20 V
Drive Frequency Range: 110kHz to 205kHz
Operating Temperature Range: -20℃ to +85℃
BD57020MWV主要特性:
WPC / Qi ver.1.2 BPP / EPP (Baseline Power Profile/ Extended Power Profile) support.
Half Bridge / Full Bridge inverter
Foreign object detection
GPIO 4CH
I2C bus interface
5.0mm x 5.0mm UQFN package 40 pin
BD57020MWV应用:
WPC compliant devices
PC
Cradle for charge stand

图5.BD57020MWV框图

图6.BD57020MWV典型应用威廉希尔官方网站 图(1)

图7.BD57020MWV应用威廉希尔官方网站 图(2)
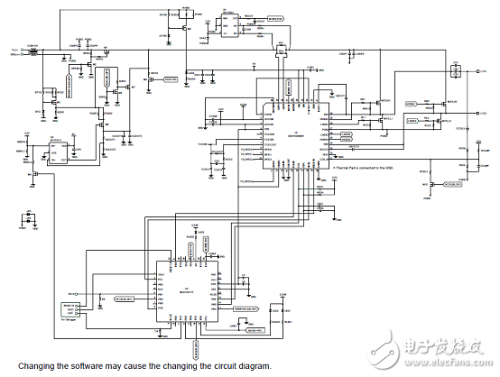
15W无线充电Qi发送(BD57020MWV-EVK-002)和接收(BD57015GWL-EVK-002)参考设计
15W-class wireless charge Qi certified transmission (BD57020MWV-EVK-002) and receiver (BD57015GWL-EVK-002) reference boards are now available for purchase online.
图8.15W无线充电Qi发送和接收参考设计外形图
The BD57020MWV-EVK-002 and BD57015GWL-EVK-002 integrate ROHM’s wireless charge control IC and LAPIS Semiconductor’s low-power MCU, making it easy to achieve a Qi medium power certified wireless charger by simply using both receiver and transmitter boards. In addition, Qi certification enables intercompatibility with other Qi-certified devices.
15W-Qi发送器BD57020MWV-EVK-002

图9.15W-Qi发送器BD57020MWV-EVK-002外形图
15W-Qi发送器BD57020MWV-EVK-002主要指标:
・Coil design : MP-A7
・Input Voltage :19V
・WPC Qi compliant (Ver. 1.2.2)
Extended Power Profile
・Q-FOD/Calibration-FOD adopted

图10.15W-Qi发送器BD57020MWV-EVK-002威廉希尔官方网站 图
15W Qi接收器BD57015GWL-EVK-002
图11.15W Qi接收器BD57015GWL-EVK-002外形图
15W Qi接收器BD57015GWL-EVK-002主要指标:
・Vout :9/10/12V (on the MP-Tx)
:5V (on the LP-Tx)
・Imax :1.75A(5/9V)/1.6A(10V)/1.4A(12V)
・WPC Qi compliant (Ver. 1.2.2)

图12.15W Qi接收器BD57015GWL-EVK-002威廉希尔官方网站 图
全部0条评论
快来发表一下你的评论吧 !