IC应用威廉希尔官方网站 图
用4选1数据选择器74LS153实现三人表决威廉希尔官方网站

该逻辑函数含有三个逻辑变量,可选其中的两个(A,B)作为数据选择器的地址输入变量,一个(C)作为数据输入变量。

用数据选择器74LS153实现接线图

比较:

结论:MSI设计优于SSI设计的。
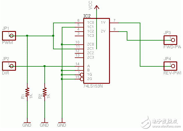
所谓双4选1数据选择器就是在一块集成芯片上有两个4选1数据选择器。引脚图排列如图1,功能如表1。
1G、2G为两个独立的使能端;B、A为公用的地址输入端;1C0~1C3和2C0~2C3分别为两个4选1数据选择器的数据输入端;Y1、Y2为两个输出端。
① 当使能端1G(2G)=1时,多路开关被禁止,无输出,Y=0。
② 当使能端1G(2G)=0时,多路开关正常工作,根据地址码B、A的状态,将相应的数据C0~C3送到输出端Y。
如:B A=00 则选择CO数据到输出端,即Y=C0。
B A=01 则选择C1数据到输出端,即Y=C1,其余类推。
数据选择器的用途很多,例如多通道传输,数码比较,并行码变串行码,以及实现逻辑函数等。
3.数据选择器的应用—实现逻辑函数
表1 74LS153功能表


图1 74LS153引脚功能图

应用威廉希尔官方网站 :双4线到1线数据选择器多工器
基于74LS153交通灯故障报警威廉希尔官方网站

用集成双4选1数据选择器74LS153构成8选1数据选择器

全部0条评论
快来发表一下你的评论吧 !