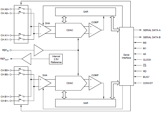
ADS7861是一种双、12位、500 kSPS、模数转换器。具有四个全差分输入通道的(AD)变换器高速双组同步信号获取。采样和保持放大器的输入是完全的。微分和保持差分的输入A/D转换器。这提供了极好的共模抑制。50kHz的80dB,在高噪声环境中很重要环境。
ADS7861提供高速、双串行接口和控制输入以最小化软件开销。输出数据每个通道都可用作12位字。ADS7861在SSOP-24和QFN-32封装中提供完全指定在-40°C至+125°C的工作范围内。

声明:本文内容及配图由入驻作者撰写或者入驻合作网站授权转载。文章观点仅代表作者本人,不代表电子发烧友网立场。文章及其配图仅供工程师学习之用,如有内容侵权或者其他违规问题,请联系本站处理。 举报投诉
全部0条评论
快来发表一下你的评论吧 !