电子说
infineon公司的IDP2303是集成了浮点高边驱动器和600V起动单元的多模式PFC和LLC控制器,数字引擎为多模式工作提供先进算法,在整个负载范围内支持最高的效率,主要用在75W到300W的LCD-TV以及通用的开关电源(SMPS)。本文介绍了IDP2303产品亮点和主要特性,典型应用威廉希尔官方网站 图以及采用IDP2303的120 W 24 V 3.5 A 12 V 3 A SMPS演示板主要特性与指标,威廉希尔官方网站 图,材料清单和PCB设计图。
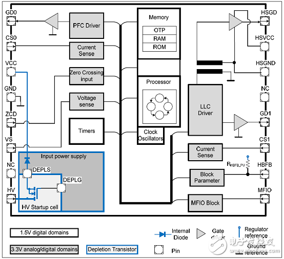
The IDP2303 is a multi-mode PFC and LLC controller combined with a floating high side driver and a startup cell. Adigital engine provides advanced algorithms for multi-mode operation to support highest efficiency over the whole loadrange. A comprehensive and configurable protection feature set is implemented. Only a minimum of externalcomponents are required with the low pin count DSO-16 package. The integrated HV startup cell and advanced burstmode enable to achieve low stand-by power. In addition a one-time-programming (OTP) unit is integrated to provide awide set of configurable parameters that help to ease the design in phase.
• Integrated 600V startup cell
• Integrated floating driver based on coreless transformer technology
• Digital multi-mode operation for higher efficiency curve
• Supports low stand-by power by means of direct X-cap discharge function andadvanced burst mode control
• Eliminates the auxiliary power supply by means of integrated startup cell andburst mode
• UART interface for communication and in-circuit configuration
• Flexible design-in by means of one time programming capability for a widerange of parameters
• Multi-mode PFC
• Configurable PFC gate driver
• Synchronous PFC and LLC burst mode control
• Configurable non-linear LLC VCO curve
• Configurable soft-start
• VAC input voltage sensing and X cap discharge via HVPin
• LCD-TV 75W~ 300W
• Generarl SMPS

图1.IDP2303框图

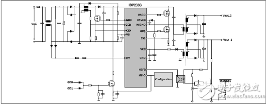
图2.IDP2303典型应用威廉希尔官方网站 图
The demo board described in this document is a 120 W SMPS using a digital PFC-LLC combi controller (the IDP2303), which is the second generation of digital combi controller with a 16pin package developed by Infineon Technologies. The IDP2303 is specially designed for switch mode power supplies used in TV power system applications.
The IDP2303 is a highly integrated multi-mode power factor correction (PFC) and half-bridge LLC (HB LLC) controller. Multi-mode operation of the PFC controller and zero voltage switching of the LLC MOSFETs can significantly increase the power conversion efficiency, especially light load efficiency, while the system costs are minimized by the integrated high-voltage start-up cell, regulator for the PFC converter, MOSFET drivers and internal communication between the PFC and LLC controllers. The auxiliary power supply can be eliminated by the integrated high-voltage start-up cell and advanced burst mode control. With an active X-CAP discharge function, low stand-by power consumption during burst mode is supported. A comprehensive set of built-in protection features can greatly enhance the system operation and safety. Up to 40 different parameters ensure flexibility during system design and achieve optimal performance. All of these features make the IDP2303 a very competitive AC-DC controller for PFC-HB LLC resonant converter.
DPAK power MOSFETs are used in this reference design. For LED TVs, a slim SMPS board is a desire and also a challenge due to the limitations of active and passive components. Compared to FullPAK MOSFETs which are used in conventional TV SMPS design, DPAK MOSFETs have the advantage of being thinner and also easier to assemble. In this reference design, two IPD60R400CE are used in parallel for the PFC stage, and two IPD60R1K5CE are used in the LLC stage.
图3.DEMO-IDP2303-120W PFC+LLC转换器外形图(正面)
图4.DEMO-IDP2303-120W PFC+LLC转换器外形图(背面)


图5.DEMO-IDP2303-120W PFC+LLC转换器威廉希尔官方网站
图







图6.LLC谐振变压器威廉希尔官方网站 图

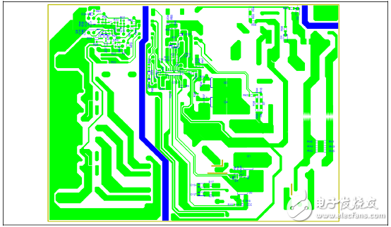
图7.DEMO-IDP2303-120W PFC+LLC转换器 PCB元件分布图(正面)

图8.DEMO-IDP2303-120W PFC+LLC转换器 PCB元件分布图(背面)
全部0条评论
快来发表一下你的评论吧 !