控制/MCU
ST公司的SPC560P50L5是基于32位Power Architecture®的MCU,集成了1088KB闪存和80KB RAM,满足AEC-Q10x规范,工作频率64MHz,提供高性能处理性能而又低功耗,具有可变长度编码(VLE),Nexus® L2+接口,单电源3.3V或5V用于I/O和ADC,工作温度–40到125℃或–40到 105℃,主要用在汽车底盘和安全应用。本文介绍了SPC560P50L5主要特性,框图,以及SPC560P-DISP Discovery开发板主要特性,威廉希尔官方网站 图和材料清单与PCB设计图。
32-bit Power Architecture® based MCU with 1088KB Flash memory and 80KB RAM for automotive chassis and safety applications This 32-bit system-on-chip (SoC) automotive microcontroller family is the latest achievement in integrated automotive application controllers. It belongs to an expanding range of automotive-focused products designed to address chassis applications specifically the airbag application.
This family is one of a series of next-generation integrated automotive microcontrollers based on the Power Architecture technology.
The advanced and cost-efficient host processor core of this automotive controller family complies with the Power Architecture embedded category. It operates up to 64 MHz and offers high performance processing optimized for low power consumption. It capitalizes on the available development infrastructure of current Power Architecture devices and is supported with software drivers, operating systems and configuration code to assist with users implementations.
SPC560P50L5主要特性:
AEC-Q10x qualified
64 MHz, single issue, 32-bit CPU core complex (e200z0h)
– Compliant with Power Architecture® embedded category
– Variable Length Encoding (VLE)
Memory organization
– Up to 1024 KB on-chip code Flash memory with additional 64 KB for EEPROM emulation (data flash), with ECC, with erase/program controller
– Up to 80 KB on-chip SRAM with ECC
Fail safe protection
– ECC protection on system SRAM and Flash
– Safety port
– SWT with servicing sequence pseudo-random generator
– Power management
– Non-maskableinterrupt for both cores
– Fault collection and control unit (FCCU)
– Safe mode of system-on-chip (SoC)
– Register protection scheme
Nexus® L2+ interface
Single 3.3 V or 5 V supply for I/Os and ADC
2 on-platform peripherals set with 2 INTC
16-channel eDMA controller with multiple transfer request sources
General purpose I/Os (80 GPIO + 26 GPI on LQFP144; 49 GPIO + 16 GPI on LQFP100) 2 general purpose eTimer units
– 6 timers, each with up/down count capabilities
– 16-bit resolution, cascadable counters
– Quadrature decode with rotation direction flag
– Double buffer input capture and output compare
Communications interfaces
– 2 LINFlex modules (LIN 2.1, 1 × Master/Slave, 1 × Master Only)
– 5 DSPI modules with automatic chip select generation
– 2 FlexCAN interfaces (2.0B Active) with 32 message buffers
– 1 Safety port based on FlexCAN; usable as third CAN when not used as safety port
– 1 FlexRay™ module (V2.1) with dual or single channel, 64 message buffers and up to 10 Mbit/s
2 CRC units with three contexts and 3 hardwired polynomials(CRC8,CRC32 and CRC-16-CCITT) 10-bit A/D converter
– 27 input channels and pre-sampling feature
– Conversion time 《 1 μs including sampling time at full precision
– Programmable cross triggering unit (CTU)
– 4 analog watchdog with interrupt capability
On-chip CAN/UART Bootstrap loader with boot assist module (BAM)
Ambient temperature ranges: –40 to 125℃ or –40 to 105℃

图1.SPC56xP54x/SPC56xP60x框图
SPC560P-DISP Discovery开发板
Discovery Kit for SPC56 P line - with SPC560P50L5 MCU The SPC560P-DISP Discovery kit helps you to discover SPC56 P line Power Architecture® Microcontrollers. The discovery board is based on SPC560P50L5, 64 MHz, single issue, 32-bit CPU core complex (e200z0h) CPU core with 574KB flash in an LQFP144 package. The numerous interfaces including GPI/O ’s, peripherals such as CAN, JTAG, K-Line, LIN, FlexCAN and GPIOs make the SPC560P-DISP an excellent starter kit for customer quick evaluation and project development. Dedicated connectors allow plugging Arduino shields (Arduino-compatible)。 The SPC560 P line is designed to address cost sensitive chassis, airbag, electrical hydraulic power steering (EHPS), electric power steering (EPS), and electrical motor control applications.
SPC560P-DISP Discovery开发板主要特性:
• SPC560P50L5 32-bit 64MHz e200z0h CPU;32-bit Power Architecture® Technology CPU, 576 KB Flash in an LQFP144 package.
• Shield Connectors (Arduino compatible)。
• On-board USB-JTAG PLS debugger and HW selection mode to use stand-alone JTAG debuggers (2 x 7 male 100mil connector)。
• Free 128 Kbyte code size limited debugging
• Board power supply: from the USB bus (5 V supply voltage) or through external +12 V PSU.
• All GPIOs and DSPI/USB signals accessible by a 4x37 100mil pin grid array allowing connection of an additional boards for dedicated applications.
• CAN, K-LINE, LIN, FlexRay interfaces.
• Main power switch.
• Reset push button.
• 2 potentiometers for ADC evaluation
• 12 MHz crystal.
• Board size 152 x 103 mm
图2. SPC560P-DISP Discovery+板外形图
图3. SPC560P-DISP Discovery+板硬件概述图

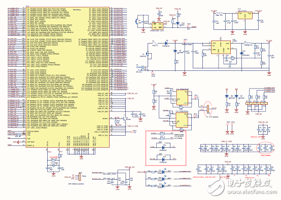
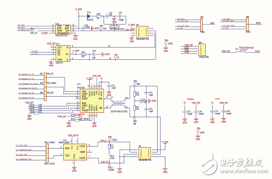
图4. SPC560P-DISP Discovery+板威廉希尔官方网站 图(1)

图5. SPC560P-DISP Discovery+板威廉希尔官方网站 图(2)

图6. SPC560P-DISP Discovery+板威廉希尔官方网站 图(3)

图7. SPC560P-DISP Discovery+板威廉希尔官方网站 图(4)

图8. SPC560P-DISP Discovery+板威廉希尔官方网站 图(5)

图9. SPC560P-DISP Discovery+板威廉希尔官方网站 图(6)

图10. SPC560P-DISP Discovery+板威廉希尔官方网站 图(7)
SPC560P-DISP Discovery+板材料清单:


图11. SPC560P-DISP Discovery+板PCB设计图
详情请见:
https://www.st.com/content/ccc/resource/technical/document/user_manual/26/69
/b1/12/40/38/4a/66/DM00116132.pdf/files/DM00116132.pdf/jcr:content/translations/en.DM00116132.pdf
和https://www.st.com/content/ccc/resource/technical/layouts_and_diagrams
/board_manufacturing_specification/47/6b/e0/fd/d3/a5/48/43/SPC560P-DISP_Schematic%20Diagram.pdf/files/SPC560P-DISP_Schematic%20Diagram.pdf/jcr:content/translations/en.SPC560P-DISP_Schematic%20Diagram.pdf
以及https://www.st.com/content/ccc/resource/technical/layouts_and_diagrams
/board_manufacturing_specification/24/2b/83/2d/f7/0d/4e/90/SPC560P-DISP__BOM.pdf/files/SPC560P-DISP__BOM.pdf/jcr:content/translations/en.SPC560P-DISP__BOM.pdf
en.DM00116132.pdf
spc56ap60l5(1).pdf
en.SPC560P-DISP_Schematic Diagram.pdf
en.SPC560P-DISP__BOM.pdf
全部0条评论
快来发表一下你的评论吧 !