电子说
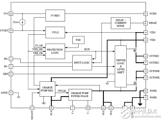
On Semi公司的NCP51705驱动器是设计用来驱动SiC MOSFET晶体管,为了得到尽可能低导通损耗,驱动器能驱动SiC MOSFET器件的最大可允许栅极电压,源电流和沉电流为6A,并提供重要的保护功能如基本电源的欠压锁住监视和基于驱动威廉希尔官方网站
的结温的热关断,主要用在驱动SiC MOSFET晶体管,工业逆变器,马达驱动和PFC,AC疍C转换器和DC/DC转换器.本文介绍了NCP51705主要特性,内部框图,低边开关配置图和应用威廉希尔官方网站
,以及NCP51705 Mini 评估板和NCP51705 Mini SMD评估板主要特性,威廉希尔官方网站
图,材料清单和PCB设计图.
The NCP51705 driver is designed to primarily drive SiC MOSFETtransistors. To achieve the lowest possible conduction losses, thedriver is capable to deliver the maximum allowable gate voltage to theSiC MOSFET device. By providing high peak current during turn−onand turn−off, switching losses are also minimized. For improvedreliability, dV/dt immunity and even faster turn−off, the NCP51705can utilize its on−board charge pump to generate a user selectablenegative voltage rail.
For full compatibility and to minimize the complexity of the biassolution in isolated gate drive applications the NCP51705 alsoprovides an externally accessible 5 V rail to power the secondary sideof digital or high speed opto isolators.
The NCP51705 offers important protection functions such asunder−voltage lockout monitoring for the bias power and thermalshutdown based on the junction temperature of the driver circuit.
NCP51705主要特性:
• High Peak Output Current with Split Output Stages to allowindependent Turn−ON/Turn−OFF Adjustment;
♦ Source Capability: 6 A
♦ Sink Capability: 6 A
• Extended Positive Voltage Rating for Efficient SiC MOSFETOperation during the Conduction Period
• User−adjustable Built−in Negative Charge Pump for Fast Turn−offand Robust dV/dt Immunity
• Accessible 5 V Reference/Bias Rail for Digital Oscillator Supply
• Adjustable Under−Voltage Lockout
• Desaturation Function
• Thermal Shutdown Function (TSD)
• Small & Low Parasitic Inductance QFN24 Package
NCP51705典型应用:
• Driving SiC MOSFET
• Industrial Inverters, Motor Drivers
• PFC, AC to DC and DC to DC Converters

图1.NCP51705内部框图

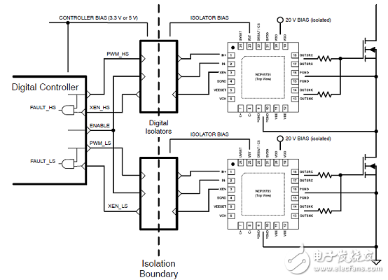
图2.NCP51705低边开关配置图

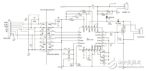
图3.NCP51705典型应用威廉希尔官方网站
图

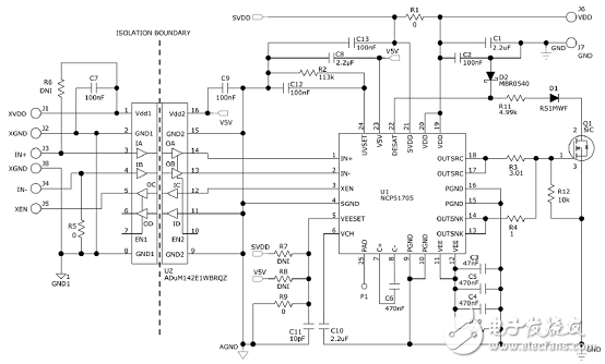
图4. NCP51705半桥栅极驱动威廉希尔官方网站
图
NCP51705 Mini 评估板
This document describes the use and applications for theNCP51705 SiC driver mini EVB. The EVB is designed ona four layer PCB and includes the NCP51705 driver and all the necessary drive circuitry. The EVB also includes anon−board digital isolator and the ability to solder anyMOSFET or SiC MOSFET in a T0247 high voltagepackage. The EVB does not include a power stage and isgeneric from the point of view that it is not dedicated to anyparticular topology. It can be used in any low−side orhigh−side power switching application. For bridgeconfigurations two or more of these EVBs can be configuredin a totem pole type drive configuration. The EVB can beconsidered as an isolator+driver+T0247 discrete module.
图5.评估板NCP51705 EVB(35 mm x 15 mm x 5 mm)外形图

图6.评估板NCP51705 EVB威廉希尔官方网站
图
评估板NCP51705 EVB材料清单:



图7.评估板NCP51705 EVB顶层装配图

图8.评估板NCP51705 EVB底层装配图

图9.评估板NCP51705 EVB顶层图

图10.评估板NCP51705 EVB层2图

图11.评估板NCP51705 EVB层3图

图12.评估板NCP51705 EVB底层图
NCP51705 Mini SMD评估板
This document describes the use and applications for the NCP51705SiC driver mini SMD EVB. The EVB is designed on a four layer PCBand includes the NCP51705 driver and all the necessary drivecircuitry. The EVB also includes an on−board digital isolator and the ability to solder any MOSFET or SiC MOSFET in a TO−247 highvoltage package. The EVB does not include a power stage and isgeneric from the point of view that it is not dedicated to any particulartopology. It can be used in any low−side or high−side power switchingapplication. For bridge configurations two or more of these EVBs canbe configured in a totem pole type drive configuration. The EVB canbe considered as an isolator+driver+TO−247 discrete module.
图13.NCP51705 Mini SMD评估板外形图(1)
图14.NCP51705 Mini SMD评估板顶层和底层图

图15.NCP51705 Mini SMD评估板简化框图

图16.NCP51705 Mini SMD评估板威廉希尔官方网站
图
NCP51705 Mini SMD评估板材料清单:


图17.NCP51705 Mini SMD评估板PCB顶/底层装配图

图18.NCP51705 Mini SMD评估板PCBINNER_1/INNER_2层布局图

图19.NCP51705 SiC EVB PCB打孔图

图20.NCP51705 SiC EVB未安装时PCB的测试配置图
全部0条评论
快来发表一下你的评论吧 !