功率器件
TI公司的TAS5825M是4.5V-26V 38W立体声数字输入D类音频放大器,集成了高达192kHz架构的音频处理器,功能强大的音频DSP核支持几种先进音频处理流,采用48kHz或96kHz架构,集成的取样速率转换器(SRC)检测输入取样速率变化,支持32, 44.1, 48, 88.2, 96, 192 kHz取样速率,3线数字音频接口,功率效率大于90%,在PVDD=12V是静态电流小于20A,支持多种输出配置,主要用于DTV, HDTV, UHD和多种用处监视器,条形音箱和超低音音箱,笔记本/PC扬声器,无线/蓝牙扬声器以及智能扬声器。本文介绍了TAS5825M主要特性,功能框图,应用威廉希尔官方网站 以及评估模块TAS5825MEVM主要特性,威廉希尔官方网站 图,材料清单和PCB设计图。
The TAS5825M is a stereo high-performance closedloopClass-D with integrated audio processor with upto 192-kHz architecture.
The powerful audio DSP core supports severaladvanced audio process flows. With 48-kHz or 96-kHz architecture, an integrated SRC (Sample rateconvertor) detects the input sample rate change.
Then auto converts to the target sample rate whichDSP is running to avoid any audio artifacts. Theseprocess flows support: 2×15 BQs, 3-Band DRC,FullbandAGL (Automatic Gain Limiter), Smart AmplifierAlgorithm (Thermal and Excursion Protection), Bassenhancement, Spatializer,THD manager, PVDDTracking and Thermal Foldback. The 192-kHzprocess flow offers Full-band AGL and ThermalFoldback 。
TAS5825M主要特性:
1• Flexible Audio I/O:
– Supports 32, 44.1, 48, 88.2, 96, 192 kHzSample Rates
– I2S, LJ, RJ, TDM, SDOUT for AudioMonitoring, Sub-Channel or Echo Cancellation
– Supports 3-Wire Digital Audio Interface (NoMCLK Required)
• High-Efficiency Class-D Operation
– 》 90% Power Efficiency, 90 mΩRDSon
– Low Quiescent Current, 《20 mA at PVDD=12V
• Supports Multiple Output Configurations
– 1 × 53 W, 1.0 Mode (4-Ω, 22V, THD+N=1%)
– 1 × 65 W, 1.0 Mode (4-Ω, 22V, THD+N=10%)
– 2 × 30 W, 2.0 Mode (8-Ω, 24 V, THD+N=1%)
– 2 × 38 W, 2.0 Mode (8-Ω, 24 V, THD+N=10%)
• Excellent Audio Performance:
– THD+N ≤ 0.03% at 1 W, 1 kHz, PVDD = 12 V
– SNR ≥ 110 dB (A-weighted), ICN ≤ 35 μVRMS
• Flexible Processing Features
– 3-Band Advanced DRC + AGL,2 × 15 BQs,
– Sound Field Spatializer (SFS), Level Meter
– 96-kHz, 192-kHz Processor Sampling
– Dynamic EQ, Smart Amplifier Algorithm forBass Enhancement and SpeakerThermal/Excursion Protection
• Flexible Power Supply Configurations
– PVDD: 4.5 V to 26.4 V
– DVDD and I/O: 1.8 V or 3.3 V
• Excellent Integrated self-protection:
– Over-Current Error (OCE)
– Cycle-By-Cycle Current Limit
– Over-Temperature Warning (OTW)
– Over-Temperature Error (OTE)
– Under/Over-Voltage Lock-out (UVLO/OVLO)
• Easy System Integration
– I2C Software Control
– Reduced Solution Size
– Small 5 x 5 mm Package
– Fewer Passives Required Compared toOpen-loop Devices
– No Bulky Electrolytic Capacitors or LargeInductors Required for most Applications
TAS5825M应用:
• DTV, HDTV,UHD and Multi-Purpose Monitors
• Soundbars and Subwoofers, Notebooks/PC Speakers
• Wireless/Bluetooth Speakers
• Smart Speakers (with Voice Assistant)

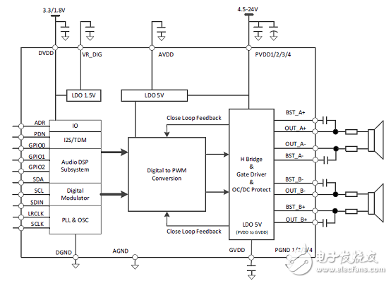
图1.TAS5825M功能框图

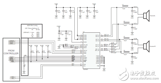
图2.TAS5825M 2.0(Stereo BTL)系统应用威廉希尔官方网站 图

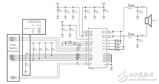
图3.TAS5825M超低音(PBTL)应用威廉希尔官方网站 图

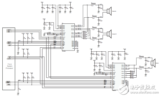
图4.TAS5825M 2.1(2.1CH两个TAS5825M)应用威廉希尔官方网站 图
TAS5825M评估模块TAS5825MEVM
This user’s guide describes the operation of the TAS5825M Evaluation Module (EVM)。 The EVM isconnected to the PurePath™ Console Motherboard (PPCMB)。
The main contents of this document are:
• Hardware descriptions and implementation Required equipment and accessories:
• TAS5825MEVM
• PurePath Console Motherboard
• A USB micro type-B cable
• Power supply unit (PSU)
• Speakers and cables
• Desktop or laptop running Microsoft® Windows® 7, Windows 8, or Windows 8.1
• Audio source: This can be a DVD player with appropriate SPDIF cable or Playback Media from Windows 7, Windows 8 or Windows 8.1.
The TAS5825MEVM showcases the latest TI digital input Class-D closed-loop amplifier. The TAS5825M isa digital input Class-D audio amplifier with 96-kHz, and 192-kHz extended processing. The EVM is used inconjunction with the PurePath Console Motherboard (PPCMB)。 The PVDD supply is provided via theTAS5825MEVM and is regulated to 5 VDC and 3.3 VDC on the PPCMB. The PPCMB providesthe I2S, I2C, and 3.3 VDC to the TAS5825MEVM.
全部0条评论
快来发表一下你的评论吧 !