描述
作者:安森美半导体 Jerry Steele
在高频开关系统中,通过并联电阻测量电流时,您可能会观察到正弦波电流纹波幅值过大、方波纹波或快速转换电流过冲或过高的高频噪声等问题。这些问题是由并联的分流电感引起的,当并联电阻值较低时,尤其是在1mΩ以下时,分流电感就变得更为明显。

4 天前 上传
下载附件 (48.71 KB)
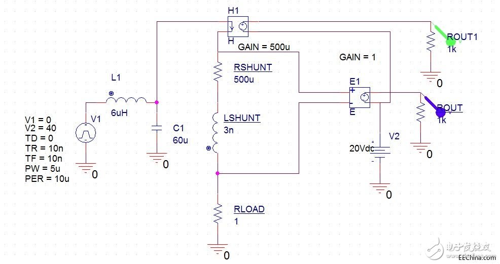
图1:这是分流电感问题的等效威廉希尔官方网站
图。100kHz开关稳压器的方波输出被L1和C1滤波,使得电流纹波是正弦波。H1捕获实际电流波形(由ROUT1探测),E1捕获并联电阻的精确电压及电感(由Rout探测),就像电流检测放大器(20V电源有助于方便地偏置和缩放以同时查看输出波形)。
您可能遇到不正确的正弦波波纹信号幅度和波形的问题。这里建模的一个实例中,波纹信号太大,使人怀疑整个测量的准确性。威廉希尔官方网站
图中显示了一个神秘的三角波,在并联电阻附近,在我对威廉希尔官方网站
进行仿真时才注意到。

4 天前 上传
下载附件 (182.09 KB)
图2:绿色曲线代表实际的纹波电流;黄色曲线代表并联电阻的压降,跟不带输入滤波器的电流检测放大器输出的信号是一样的。请注意,三角波的幅值比正弦波大得多(源E和H被缩放,当一切正常时,它们将匹配)。

4 天前 上传
下载附件 (201.2 KB)
图3:绘出了我们在应用中看到的问题。它有一个输入滤波器,所以放大器输出的波形是正弦的,但幅值过大。这只不过是滤波电容器太小的问题。

4 天前 上传
下载附件 (50.08 KB)
图4:此应用威廉希尔官方网站
图显示滤波器在RFILT和CFILT处的初始值不正确,产生了图3的波形。将CFILT修正为0.3µF后将提供正确的波形和幅值,如图5所示。

4 天前 上传
下载附件 (154.97 KB)
图5:纹波有正确的滤波值。波形互相重叠。
正弦波纹波在并联电阻有足够的分流电感时确实会变成三角波形。放大器最初有一个正弦波输出,因为设计人员明智地在放大器输入处使用了一个低通滤波器,但是它没有被正确地“调整”。在这种情况下,需要调整的有电容值,直到纹波符合正确的计算值。实际应用中的分流问题是,由于电感规格的不确定,它们不遵守规则的分析方法。您可能会在数据表中看到“0.5到5nH”这样的标注,但是却没有具体的值,这就看您是否幸运了。所以您需要使用一个电流探头,通过反复调整电容器来确定正确的值(很明显,如果幅值太大,就增加电容值,幅值太小的话就减小电容值)。
事实上,如果您有一个真正的电流方波,您可能可以很幸运地以同样的方式“调出”一个过冲。一旦找到正确的滤波值,就可用于生产,甚至在不得不更换并联电阻供应商时,它仍可能有用。构建低于1mΩ并联电阻的方法不多。我是不是提到过,由于分流电感的影响,瞬态响应问题会随着并联电阻的变小(通常小于1mΩ)而变得更糟?
在输入前完成滤波的重要性
滤波应在电流检测IC输入之前完成,这很重要。对没有前端滤波的系统长期收集的数据显示,在电流和功率值的数据图中不明原因地偶然(但频率已足以引起问题)出现了大的尖峰。并联电阻的高频响应上升,引起电流检测前端混叠,从而产生尖峰。不管是斩波稳定放大器、delta-sigma转换器还是平均SAR,只要是采样系统,那么它们都是脆弱的。与任何混叠问题一样,正确的解决方法是在电流检测IC输入前进行模拟滤波。离开那些说您不需要滤波器的供应商。如果它是一个采样系统并且您正在收集数据,您的电流检测IC就需要一个干净的信号。还请记住,混叠不是唯一可能存在的问题,若是不对输入进行滤波,高频输入很可能使前端过载。
最后,如果您需要进一步抑制噪音,当然可以调到更低的频率。在输入进入第一个放大器之前进行滤波总是有益的。大多数电流检测IC在单极输入处会限制实际滤波,但还是应该使用,如果需要,在放大器的输出处还可实施更高阶的滤波。
虽然本文讨论的问题存在于瞬态域,但任何敏感的读者都会意识到它可看作一个简单的一阶带宽问题。在欧姆值极低的并联电阻上的分流电感产生了几百kHz的转角频率,有时出奇地低。无论怎样,作为带宽问题、时间常数问题或瞬态响应问题,最佳滤波器的时间常数都将等于并联电阻及其电感的时间常数(或补偿并联零频率的极点频率):
![未标题-1.jpg 未标题-1.jpg]()
4 天前 上传
下载附件 (2.36 KB)
电流检测IC将始终使用差分滤波器,RFILT将是两个电阻之和。从数学的角度,最难的部分是得到一个实际的LSHUNT值。

4 天前 上传
下载附件 (125.92 KB)
图6:频率响应曲线(绿色)显示有3nH电感的500µΩ并联电阻的上升频率响应,以及有一对10Ω电阻和0.3µF电容的输入滤波器的互补响应。请注意,并联电阻显示出约为30kHz的转角频率。
打开APP阅读更多精彩内容