电子说
ST公司的STM8AF526x/8x/Ax和STM8AF6269/8x/Ax系列是汽车应用的8位MCU,提供32KB到128KB的非易失存储器和集成了真数据EEPROM.器件的CPU工作频率24MHz,20MIPS,有强劲的I/O,单独的看门狗(独立时钟源)和时钟安全系统,具有降低系统成本,提高性能和鲁棒性,缩短开发周期和延长产品寿命。本文介绍了STM8AF526x/8x/Ax和STM8AF6269/8x/Ax框图,主要特性,以及评估板STM8A-DISCOVERY包括STM8AF和STM8AL共板主要特性,STM8AF专用板主要特性,STM8AL专用板主要特性以及和硬件框图,威廉希尔官方网站 图,材料清单和PCB设计图。
This datasheet refers to the STM8AF526x/8x/Ax and STM8AF6269/8x/Ax products with 32to 128 Kbyte of program memory.
The STM8AF526x/8x/Ax and STM8AF6269/8x/Ax automotive 8-bit microcontrollers described in this datasheet offer from 32 Kbyte to 128 Kbyte of non volatile memory and integrated true data EEPROM. They are referred to as high density STM8A devices in STM8S series and STM8AF series 8-bit microcontrollers reference manual (RM0016)。 The STM8AF52 series features a CAN interface.
All devices of the STM8A product line provide the following benefits: reduced system cost,performance and robustness, short development cycles, and product longevity.
The system cost is reduced thanks to an integrated true data EEPROM for up to 300 k write/erase cycles and a high system integration level with internal clock oscillators, wtachdog, and brown-out reset.
Device performance is ensured by 20 MIPS at 24 MHz CPU clock frequency and enhancedcharacteristics which include robust I/O, independent watchdogs (with a separate clocksource), and a clock security system.
Short development cycles are guaranteed due to application scalability across a common family product architecture with compatible pinout, memory map, and modular peripherals.
Full documentation is offered with a wide choice of development tools. Product longevity is ensured in the STM8A family thanks to their advanced core which is made in a state-of-the art technology for automotive applications with 3.3 V to 5.5 V operating supply.
All STM8A and ST7 microcontrollers are supported by the same tools including STVD/STVP development environment, the STice emulator and a low-cost, third party incircuitdebugging tool.
STM8AF5288主要特性:
• AEC-Q10x qualified
• Core
– Max fCPU: 24 MHz
– Advanced STM8A core with Harvardarchitecture and 3-stage pipeline
– Average 1.6 cycles/instruction resulting in10 MIPS at 16 MHz fCPU for industry standard benchmark
• Memories
– Program memory: 32 to 128 Kbyte Flashprogram; data retention 20 years at 55℃
– Data memory: up to 2 Kbyte true dataEEPROM; endurance 300 kcycle
– RAM: 6 Kbyte
• Clock management
– Low-power crystal resonator oscillator withexternal clock input
– Internal, user-trimmable 16 MHz RC andlow-power 128 kHz RC oscillators
– Clock security system with clock monitor
• Reset and supply management
– Wait/auto-wakeup/Halt low-power modeswith user definable clock gating
– Low consumption power-on and powerdownreset
• Interrupt management
– Nested interrupt controller with 32 vectors
– Up to 37 external interrupts on 5 vectors
• Timers
– 2 general purpose 16-bit timers with up to 3CAPCOM channels each (IC, OC, PWM)
– Advanced control timer: 16-bit, 4 CAPCOMchannels, 3 complementary outputs, deadtimeinsertion and flexible synchronization
– 8-bit AR basic timer with 8-bit prescaler
– Auto-wakeup timer
– Window and independent watchdog timers
• I/Os
– Up to 68 user pins (11 high sink I/Os)
– Highly robust I/O design, immune againstcurrent injection
• Communication interfaces
– High speed 1 Mbit/s CAN 2.0B interface
– USART with clock output for synchronousoperation - LIN master mode
– LINUART LIN 2.2 compliant, master/slavemodes with automatic resynchronization
– SPI interface up to 10 Mbit/s or fMASTER/2
– I2C interface up to 400 Kbit/s
• Analog to digital converter (ADC)
– 10-bit resolution, 2 LSB TUE, 1 LSBlinearity and up to 16 multiplexed channels
• Operating temperature up to 150 °C
• Qualification conforms to AEC-Q100 grade 0

图1.STM8AF526x/8x/Ax和STM8AF6269/8x/Ax框图
评估板STM8A-DISCOVERY
The STM8A-DISCOVERY helps you discover the STM8AF and STM8AL automotive microcontroller family features and develop your applications through two dedicated application boards that can be connected together via a LIN network.
The STM8AF board can perform both CAN and LIN communications with the MCU poweredat 5 V and is ready to be connected into a network with its integrated transceiver.
The STM8AL board manages LIN slave communication through its transceiver and uses a 4-digit alphanumeric LCD display with the MCU powered at 3.3 V, offering low energypowermodes.
Both STM8AF and STM8AL boards include push buttons, LEDs, external connectors and allow various configurations to take advantage of the numerous capabilities of themicrocontrollers.

图2.评估板STM8A-DISCOVERY(STM8F+STM8AL) 外形图
STM8AF和STM8AL共板主要特性:
● On-board ST-LINK/V2 included for debugging and programming
● Board power supply: through 5 V USB bus
● Internal dual ST662A step-up converter building the 12 Vdc when powered by USB port
● External application power supply VBAT (up to 14 Vdc)
● 16 MHz HSE XTAL crystal oscillator
● L99PM62GXP power management IC with LIN and high speed CAN with SPI control interface and high-side drivers
● Two push buttons (USER1 and USER2)
● Extension header for L99PM62GXP including relays, high-side outputs and wake-up Capabilities
STM8AF专用板主要特性:
● STM8AF5288T microcontroller featuring 64 Kbytes Flash, 2 Kbytes data EEPROM,LIN, CAN in an 48-pin package
● Seven LEDs:
– LD1 (red/green) for USB communication
– LD2 (red) for 5 V power ON
– Five user LEDs LD3 (red) and LD4 to LD7 (green)
● RV1 potentiometer connected to the ADC peripheral
● Extension headers for MCU connectivity (full Port B, free ports pins, RESET)
STM8AL专用板主要特性:
● STM8AL3L68T microcontroller featuring 32 Kbytes Flash, 1 Kbytes data EEPROM,LCD in an 48-pin package
● Four LEDs:
– LD1 (red/green) for USB communication
– LD2 (red) for 3.3 V power ON
– 2 user LEDs LD3 (red) and LD4 (green)
● 4-digit alphanumeric LCD display including 4 bars display
● Extension header for MCU connectivity (free ports pins, RESET)

图3.STM8F板硬件框图

图4.STM8AF板正面布局图

图5.STM8AF板背面布局图

图6.STM8AL板硬件框图

图7.STM8AL板正面布局图

图8.STM8AL板背面布局图

图9.STM8AF板威廉希尔官方网站 图(1)

图10.STM8AF板威廉希尔官方网站 图(2):ST-LINK/V2(仅仅SWIM)

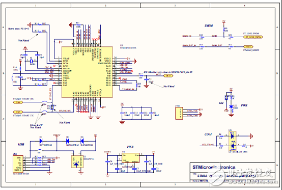
图11.STM8AF板威廉希尔官方网站 图(3):MCU

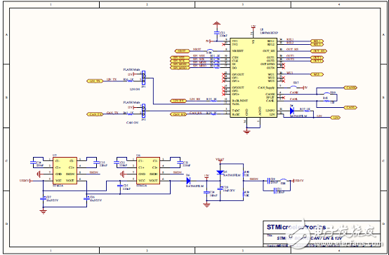
图12.STM8AF板威廉希尔官方网站 图(4):CAN/LIN和12V

图13.STM8AL板威廉希尔官方网站 图(1)

图14.STM8AL板威廉希尔官方网站 图(2):ST-LINK/V2(仅仅SWIM)

图15.STM8AL板威廉希尔官方网站 图(3):MCU

图16.STM8AL板威廉希尔官方网站 图(3):LCD

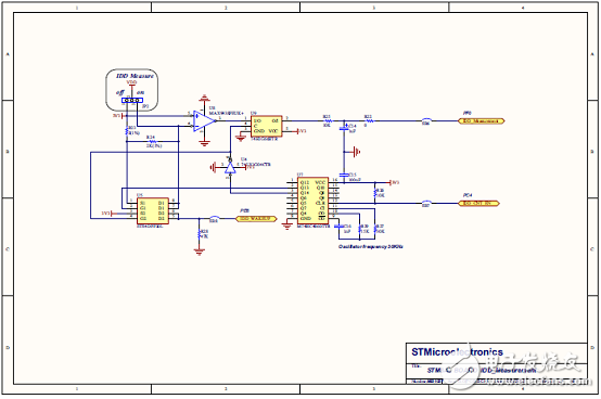
图17.STM8AL板威廉希尔官方网站 图(4):IDD测量

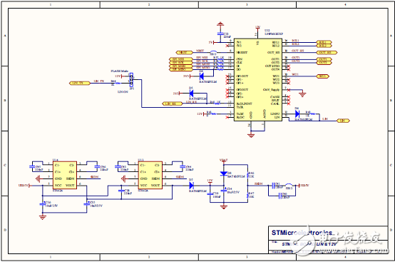
图17.STM8AL板威廉希尔官方网站 图(4):LIN和12V
STM8AF板和STM8AL板材料清单见:
MB1036-BOM和MB1037-BOM


详情请见:
https://www.st.com/content/ccc/resource/technical/document/user_manual/a2/95/53/05/e2/aa/43/b1
/DM00064161.pdf/files/DM00064161.pdf/jcr:content/translations/en.DM00064161.pdf
stm8af5268.pdf
en.DM00064161.pdf
stm8a-discovery.pdf
en.stm8a-discovery_bom.zip
en.stm8a-discovery_sch.zip
全部0条评论
快来发表一下你的评论吧 !