移动通信
关键词: JN5148 , LED驱动 , NXP , SSL21082 , TEA1721
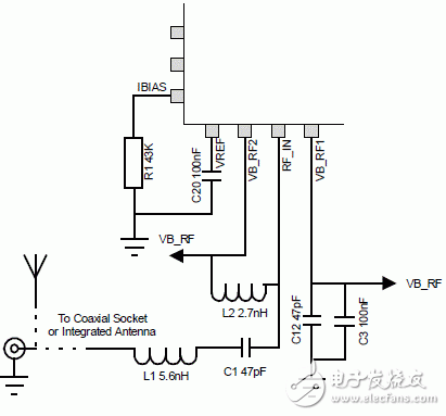
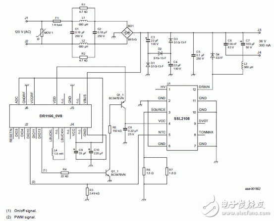
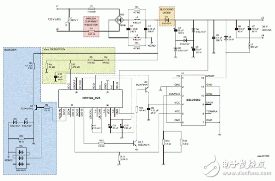
NXP公司的遥控非隔离11W LED驱动参考设计采用SSL21082, TEA1721和 JN5148.设计采用降压拓扑而不提供绝缘,采用2.4GHz RF遥控亮度和开/关.本文主要介绍JN5148-001 IEEE802.15.4无线MCU主要特性,方框图,相关的应用定路以及11W LED驱动器参考设计主要特性,完整威廉希尔官方网站
图和相应部分材料清单.
2012-5-9 14:11:37 上传
The JN5148-001 is an IEEE802.15.4 wireless microcontroller that provides a fully integrated solution for applications using the IEEE802.15.4 standard in the 2.4 - 2.5GHz ISM frequency band [1], including JenNet and ZigBee PRO. It includes all of the functionality required to meet the IEEE802.15.4, JenNet and ZigBee PRO specifications and has additional processor capability to run a wide range of applications including, but not limited to Smart Energy, Automatic Meter Reading, Remote Control, Home and Building Automation, Toys and Gaming.
The JN5148-001 is an ultra low power, high performance wireless microcontroller targeted at JenNet and ZigBee PRO networking applications. The device features an enhanced 32-bit RISC processor offering high coding efficiency through variable width instructions, a multi-stage instruction pipeline and low power operation with programmable clock speeds. It also includes a 2.4GHz IEEE802.15.4 compliant transceiver, 128kB of ROM, 128kB of RAM, and a rich mix of analogue and digital peripherals. The large memory footprint allows the device to run both a network stack (e.g. ZigBee PRO) and an embedded application or in a co-processor mode. The operating current is below 18mA, allowing operation direct from a coin cell.
Enhanced peripherals include low power pulse counters running in sleep mode designed for pulse counting in AMR applications and a unique Time of Flight ranging engine, allowing accurate location services to be implemented on wireless sensor networks. It also includes a 4-wire I2S audio interface, to interface directly to mainstream audio CODECs, as well as conventional MCU peripherals.
Applications that transfer data wirelessly tend to be more complex than wired ones. Wireless protocols make stringent demands on frequencies, data formats, timing of data transfers, security and other issues. Application development must consider the requirements of the wireless network in addition to the product functionality and user interfaces. To minimise this complexity, Jennic provides a series of software libraries and interfaces that control the transceiver and peripherals of the JN5148. These libraries and interfaces remove the need for the developer to understand wireless protocols and greatly simplifies the programming complexities of power modes, interrupts and hardware functionality.
The CPU of the JN5148 is a 32-bit load and store RISC processor. It has been architected for three key requirements:
Low power consumption for battery powered applications
High performance to implement a wireless protocol at the same time as complex applications
Efficient coding of high-level languages such as C provided with the Jennic Software Developers Kit
It features a linear 32-bit logical address space with unified memory architecture, accessing both code and data in the same address space. Registers for peripheral units, such as the timers, UARTs and the baseband processor are also mapped into this space.
The CPU has access to a block of 15 32-bit General-Purpose (GP) registers together with a small number of special purpose registers which are used to store processor state and control interrupt handling. The contents of any GP register can be loaded from or stored to memory, while arithmetic and logical operations, shift and rotate operations, and signed and unsigned comparisons can be performed either between two registers and stored in a third, or between registers and a constant carried in the instruction. Operations between general or special-purpose registers execute in one cycle while those that access memory require a further cycle to allow the memory to respond.
The instruction set manipulates 8, 16 and 32-bit data; this means that programs can use objects of these sizes very efficiently. Manipulation of 32-bit quantities is particularly useful for protocols and high-end applications allowing algorithms to be implemented in fewer instructions than on smaller word-size processors, and to execute in fewer clock cycles. In addition, the CPU supports hardware Multiply that can be used to efficiently implement algorithms needed by Digital Signal Processing applications.
The instruction set is designed for the efficient implementation of high-level languages such as C. Access to fields in complex data structures is very efficient due to the provision of several addressing modes, together with the ability to be able to use any of the GP registers to contain the address of objects. Subroutine parameter passing is also made more efficient by using GP registers rather than pushing objects onto the stack. The recommended programming method for the JN5148 is by using C, which is supported by a software developer kit comprising a C compiler, linker and debugger.
The CPU architecture also contains features that make the processor suitable for embedded, real-time applications. In some applications, it may be necessary to use a real-time operating system to allow multiple tasks to run on the processor. To provide protection for device-wide resources being altered by one task and affecting another, the processor can run in either supervisor or user mode, the former allowing access to all processor registers, while the latter only allows the GP registers to be manipulated. Supervisor mode is entered on reset or interrupt; tasks starting up would normally run in user mode in a RTOS environment.
Embedded applications require efficient handling of external hardware events. Exception processing (including reset and interrupt handling) is enhanced by the inclusion of a number of special-purpose registers into which the PC and status register contents are copied as part of the operation of the exception hardware. This means that the essential registers for exception handling are stored in one cycle, rather than the slower method of pushing them onto the processor stack. The PC is also loaded with the vector address for the exception that occurred, allowing the handler to start executing in the next cycle.
To improve power consumption a number of power-saving modes are implemented in the JN5148, described more fully in section 21 - Power Management and Sleep Modes. One of these modes is the CPU doze mode; under software control, the processor can be shut down and on an interrupt it will wake up to service the request. Additionally, it is possible under software control, to set the speed of the CPU to 4, 8, 16 or 32MHz. This feature can be used to trade-off processing power against current consumption.
JN5148-001主要特性:
收发器特性:
• 2.4GHz IEEE802.15.4 compliant
• Time of Flight ranging engine
• 128-bit AES security processor
• MAC accelerator with packet formatting, CRCs, address check, auto-acks, timers
• 500 & 667kbps data rate modes
• Integrated sleep oscillator for low power
• On chip power regulation for 2.0V to 3.6V battery operation
• Deep sleep current 100nA
• Sleep current with active sleep timer 1.25μA
•<$0.50 external component cost
•Rx current 17.5mA
•Tx current 15.0mA
•Receiver sensitivity -95dBm
•Transmit power 2.5dBm
MCU特性:
•Low power 32-bit RISC CPU, 4 to 32MHz clock speed
•Variable instruction width for high coding efficiency
•Multi-stage instruction pipeline
•128kB ROM and 128kB RAM for bootloaded program code & data
•JTAG debug interface
•4-input 12-bit ADC, 2 12-bit DACs, 2 comparators
•3 application timer/counters,
•2 UARTs
•SPI port with 5 selects
•2-wire serial interface
•4-wire digital audio interface
•Watchdog timer
•Low power pulse counters
•Up to 21 DIO
Industrial temp (-40℃ to +85℃)
8x8mm 56-lead Punched QFN
Lead-free and RoHS compliant
JN5148-001优势:
• Single chip integrates transceiver and microcontroller for wireless sensor networks
• Large memory footprint to run ZigBee PRO or JenNet together with an application
• Very low current solution for long battery life
• Highly featured 32-bit RISC CPU for high performance and low power
• System BOM is low in component count and cost
• Extensive user peripherals
JN5148-001应用:
• Robust and secure low power wireless applications
• ZigBee PRO and JenNet networks
• Smart metering (e.g. AMR)
• Home and commercial building automation
• Location Aware services – e.g. Asset Tracking
• Industrial systems
• Telemetry
• Remote Control
• Toys and gaming peripherals


2012-5-9 14:11:37 上传
下载附件 (18.53 KB)
2012-5-9 14:11:37 上传
下载附件 (8.84 KB)
2012-5-9 14:11:37 上传
下载附件 (19.64 KB)
2012-5-9 14:11:37 上传
下载附件 (17.75 KB)
2012-5-9 14:11:37 上传
下载附件 (21.34 KB)
2012-5-9 14:11:37 上传
下载附件 (63.79 KB)
2012-5-9 14:11:37 上传
下载附件 (28.02 KB)
2012-5-9 14:11:37 上传
下载附件 (24.49 KB)
2012-5-9 14:11:37 上传
下载附件 (39.75 KB)
2012-5-9 14:11:37 上传
下载附件 (43.3 KB)
2012-5-9 14:11:37 上传
下载附件 (21.01 KB)
2012-5-9 14:11:37 上传
下载附件 (59.02 KB)
2012-5-9 14:11:37 上传
下载附件 (80.6 KB)
2012-5-9 14:11:37 上传
下载附件 (17.69 KB)
2012-5-9 14:05:40 上传
下载次数: 0
2012-5-9 14:06:14 上传
下载次数: 0全部0条评论
快来发表一下你的评论吧 !