移动通信
关键词: GreenChip , LED驱动 , NXP , SSL2103 , 调光
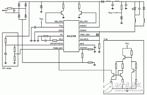
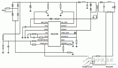
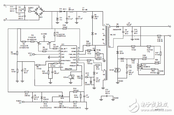
NXP公司的SSL2103是可调光Greenchip LED驱动器,支持大多数调光解决方案,内置的电流具有谷底开关,从而最优化效率,具有去磁检测,超温保护(OTP),绕组短路保护(SWP)和过流保护(OCP),主要用在LED点和串照明以及背光.本文介绍了SSL2103主要特性和优势,方框图, 降压和反激配置图,以及采用SSL2103的230 V (AC) 17 W 可调光LED驱动演示板主要指标,威廉希尔官方网站
图和材料清单.
2012-2-2 11:02:38 上传
The SSL2103 is a Switched Mode Power Supply (SMPS) controller IC that operates in combination with a phase cut dimmer directly from the rectified mains. It is designed to drive LED devices. The device includes a circuit to allow direct start-up from the rectified mains voltage.
For dimmer applications, an integrated dedicated circuitry optimizes the dimming curve.
• SSL2101: fully integrated LED driver for lamps up to 10 W
• SSL2102: fully integrated LED driver for lamps up to 25 W
• SSL2103: gives the application designer flexibility to:
Use an external power switch to allow the IC to provide any power
Use an external bleeder transistors to provide extended dimmer interoperability
SSL2103主要特性和优势:
Easy migration to existing lighting control infrastructure
Supports most available dimming solutions
Optimized efficiency with valley switching managed by a built-in circuitry
Demagnetization detection
OverTemperature Protection (OTP)
Short-Winding Protection (SWP) and OverCurrent Protection (OCP)
Internal VCC generation allowing start-up from the rectified mains voltage
Natural dimming curve by logarithmic correction, down to 1 %
Suitable for flyback and buck applications
SSL2103应用:
SSL applications with various power requirements
LED modules such as LED spots and down-lights
LED strings suitable for retail displays, etc.


2012-2-2 11:02:38 上传
下载附件 (15.54 KB)
2012-2-2 11:02:38 上传
下载附件 (13.7 KB)
2012-2-2 11:02:38 上传
下载附件 (33.69 KB)
2012-2-2 11:02:38 上传
下载附件 (28.13 KB)
2012-2-2 11:02:38 上传
下载附件 (32.36 KB)
2012-2-2 11:02:38 上传
下载附件 (30.91 KB)
2012-2-2 11:02:38 上传
下载附件 (48.13 KB)
2012-2-2 11:02:38 上传
下载附件 (27.84 KB)
2012-2-2 11:02:10 上传
下载次数: 0
2012-2-2 11:02:15 上传
下载次数: 0全部0条评论
快来发表一下你的评论吧 !