描述
关键词:
230VAC , LED照明 , TPS92010 , TRIAC调光
TI 公司的TPS92010具有高效率的PWM控制器,采用准谐振模式以降低EMI和开关损耗,起动电流小于25μA,可编程线路和负载过压保护,并提供LED开路保护和超温保护,主要用在A19 E12/E26/27、 GU10、MR16、PAR30/38集成灯,结构和显示照明以及走廊和顶灯照明。
TPS92010是一款针对具有先进能源特性的LED照明提供高效率驱动的PWM控制器,TPS92010采用了频率折减和低功耗工作模式,从而减小了轻负载和无负载工作时的操作频率。TPS92010为8引脚SOIC(D)封装。工作温度范围为-40℃~105℃。

2012-1-10 21:33:38 上传
下载附件 (35.28 KB)
图1 TPS92010方框图

2012-1-10 21:33:38 上传
下载附件 (20.74 KB)
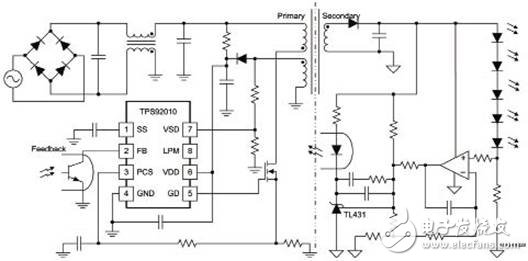
图2 TPS92010典型应用威廉希尔官方网站
图
TPS92010主要特性
•具有节能功能的LED照明电流驱动器控制器
•准谐振工作模式,降低了EMI和低开关损耗(低电压开关)
•待机电流低,低功耗高深度调光效率
•低启动电流:最大25μA
•可编程的线路和负载过压保护
•提供LED开路保护
•内部过热保护
•电流限制保护
•逐周期电源限制
•初级端电流打嗝重启模式
•1A吸入(沉)电流,–0.75A源电流栅极驱动输出
•可编程软启动
TPS92010应用
•住宅LED照明驱动器,用于A19 E12/E26/27、GU10、MR16、PAR30/38灯
•壁灯,通道照明和头顶照明灯的驱动
•墙壁照明,建筑和显示照明驱动

2012-1-10 21:33:38 上传
下载附件 (28.84 KB)
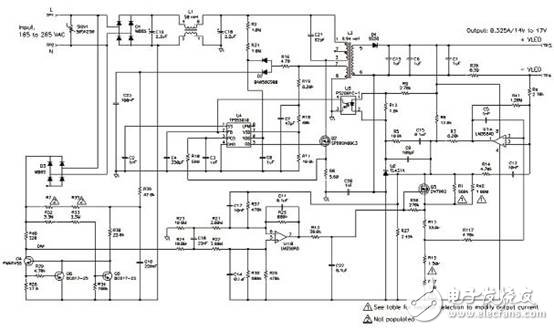
图3 PSU威廉希尔官方网站
图

2012-1-10 21:33:38 上传
下载附件 (18.44 KB)
图4 LED板威廉希尔官方网站
图
230VAC TRIAC调光6W LED驱动器
TPS92010EVM-631是一个全组装和测试的威廉希尔官方网站
,可验证在更换230VAC灯泡的设计中,TPS92010控制器是TRIAC调光器。TPS92010EVM-631包括了一个LED光引擎,用以负载输出,并且在使用外部基于TRIAC的调光器时,其调光功能更容易实现。
TRIAC调光6W LED驱动器主要特性
•具有节能功能的LED照明电流驱动控制器
•准谐振工作模式,减少EMI和低开关损耗(低电压开关)
•低待机电流,低功耗高深度调光效率
•低启动电流:最大25μA
•可编程的线路和负载过压保护
•内部过热保护
•电流限制保护
•1-A吸入(沉)电流,–0.75-A源电流栅极驱动输出
•可编程软启动
详情请见:
打开APP阅读更多精彩内容