开关电源
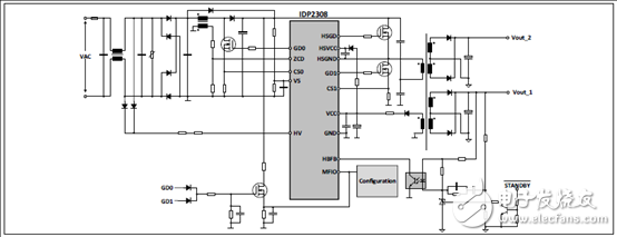
infineon公司的IDP2308是多模式PFC和LLC控制器,组合了浮动高边驱动器和起动单元。数字引擎提供多模式运行的先进算法,支持整个负载范围内的最高效率,并具有综合和可配置的保护特性,集成的高压(HV)600V起动单元和先进的突发模式能获得低待机功耗。此外,集成的一次性编程(OTP)单元提供大范围可配置参数,使得容易设计.IDP2308书数字组合LLC控制器,支持多模式PFC和半桥LLC级的应用拓扑。多功能引脚保证了应用时非常低的元件数量。器件的UART接口用来通信和在威廉希尔官方网站 配置。主要用在LCD-TV 75W ~ 300W和通用开关电源(SMPS)。本文介绍了IDP2308产品亮点和主要特性,框图和典型应用图,以及DEMO-IDP2308-120W PFC+LLC转换器主要指标,威廉希尔官方网站 图,材料清单和PCB设计图。
The IDP2308 is a multi-mode PFC and LLC controller combined with a floating high side driver and a startup cell. A digital engine provides advanced algorithms for multi-mode operation to support highest efficiency over the whole load range. A comprehensive and configurable protection feature set is implemented. Only a minimum of external components are required with the low pin count DSO-14 package. The integrated HV startup cell and advanced burst mode enable to achieve low stand-by power. In addition a one-time-programming (OTP) unit is integrated to provide a wide set of configurable parameters that help to ease the design in phase.
The IDP2308 is a digital Combo-LLC controller to support application topologies with a multi-mode PFC and half-bridge LLC stage. The IC consists of a smart digital core that provides advanced algorithms for multi-mode operation and a variety of protection features. A high degree of forward integration is realized by implementing a floating HV gate driver and a HV startup cell in a slim PG-DSO-14 package. Multifunctional pins ensure a very low component count in the application. General controller features are summarized in Table 2.
The IC supports highest design-in flexibility in the application by means of an advanced set of configurable parameters. The configuration can be done via a half duplex UART interface at pin MFIO.
IDP2308产品亮点:
Integrated 600V startup cell
Integrated floating driver based on coreless transformer technology
Digital multi-mode operation for higher efficiency curve
Supports low stand-by power by means of direct X-cap discharge function and advanced burst mode control
Eliminates the auxiliary power supply by means of integrated startup cell and burst mode
UART interface for communication and in-circuit configuration
Flexible design-in by means of one time programming capability for a wide range of parameters
IDP2308主要特性:
Multi-mode PFC
Configurable PFC gate driver
Synchronous PFC and LLC burst mode control
Configurable non-linear LLC VCO curve
Configurable soft-start
VAC input voltage sensing and X cap discharge via HV pin
IDP2308应用:
LCD-TV 75W ~ 300W
Generarl SMPS

图1.IDP2308框图

图2.IDP2308典型应用图
系统主要指标:

采用IDP2308的120 W 24 V 3.5 A 12 V 3 A 开关电源演示板DEMO-IDP2308-120W
The demo board described in this document is a 120 W SMPS using a digital PFC-LLC combi controller (the IDP2308), which is the second generation of digital combi controller with a 16pin package developed by Infineon Technologies. TheIDP2308 is specially designed for switch mode power supplies used in TV power system applications.
The IDP2308 is a highly integrated multi-mode power factor correction (PFC) and half-bridge LLC (HB LLC) controller. Multi-mode operation of the PFC controller and zero voltage switching of the LLC MOSFETs can significantly increase the power conversion efficiency, especially light load efficiency, while the system costs are minimized by the integrated high-voltage start-up cell, regulator for the PFC converter, MOSFET drivers and internal communication between the PFC and LLC controllers. The auxiliary power supply can be eliminated by the integrated high-voltage start-up cell and advanced burst mode control. With an active X-CAP discharge function, low stand-by power consumption during burst mode is supported. A comprehensive set of built-in protection features can greatly enhance the system operation and safety. Up to 40 different parameters ensure flexibility during system design and achieve optimal performance. All of these features make the IDP2308 a very competitive AC-DC controller for PFC-HB LLC resonant converter.
DPAK power MOSFETs are used in this reference design. For LED TVs, a slim SMPS board is a desire and also a challenge due to the limitations of active and passive components. Compared to FullPAK MOSFETs which are used in conventional TV SMPS design, DPAK MOSFETs have the advantage of being thinner and also easier to assemble. In this reference design, two IPD60R400CE are used in parallel for the PFC stage, and two IPD60R1K5CE are used in the LLC stage.

图3.DEMO-IDP2308-120W PFC+LLC转换器外形图(正面)

图4.DEMO-IDP2308-120W PFC+LLC转换器外形图(背面)
DEMO-IDP2308-120W主要指标:


图5.DEMO-IDP2308-120W PFC+LLC转换器威廉希尔官方网站 图
DEMO-IDP2308-120WPFC+LLC转换器材料清单:










图6.DEMO-IDP2308-120W PFC+LLC转换器PCB顶层元件放置图

图7.DEMO-IDP2308-120W PFC+LLC转换器PCB底层元件放置图
全部0条评论
快来发表一下你的评论吧 !