控制/MCU
TI公司的CC2642R是SimpleLink™ Bluetooth® 5低功耗无线MCU,具有成本效率超低功耗,2.4GHz和亚GHz RF器件,具有非常低的工作RF和微处理器(MCU)电流,以及亚μA睡眠电流和高达80KB奇偶保护的RAM,具有极好电池寿命,允许用小型钮扣电池工作,可在能量收获中应用.CC2642R组合了灵活非常低的RF收发器和功能强大的48MHz Arm® Cortex®-M4F CPU,支持多种物理层和RF标准。专用的无线电控制器(Arm® Cortex®-M0)处理存储在ROM或RAM的低级射频(RF)协议指令,因此保证了超低功耗,并具有极大灵活性.CC2642R是包含了完整的RF系统和片上DC/DC转换器的高度集成的真正单片解决方案,具有极好的灵敏度和鲁棒性能(灵敏度和阻塞度)。工作电压1.8 V 到 3.8 V,主要用在消费类电子,手机附件,运动和健美设备,HID应用,医疗设备,智能电网和自动化仪表,家庭和建筑物自动化,无线告警和安全系统,工业监测和控制,无线健康应用,无线传感器网络,有源RFID,能量收集应用,长距离传感器应用和电子货架标签(ESL)。本文介绍了CC2642R主要特性,功能框图,以及SimpleLink™ CC26x2R无线MCU LaunchPad™开发板主要特性,威廉希尔官方网站 图和材料清单与PCB设计图。
The CC2642R device is a member of the SimpleLink™ MCU platform of cost-effective, ultra-low power,2.4-GHz and Sub-1 GHz RF devices. Very low active RF and microcontroller (MCU) currents, in additionto sub-μA sleep current with up to 80KB of parity protected RAM retention, provide excellent batterylifetime and allow operation on small coin-cell batteries and in energy-harvesting applications.
The CC2642R device combines a flexible, very low-power RF transceiver with a powerful 48 MHz Arm®Cortex®-M4F CPU in a platform supporting multiple physical layers and RF standards. A dedicated RadioController (Arm® Cortex®-M0) handles low-level RF protocol commands that are stored in ROM or RAM,thus ensuring ultra-low power and great flexibility. The low power consumption of the CC2642R devicedoes not come at the expense of RF performance; the CC2642R device has excellent sensitivity androbustness (selectivity and blocking) performance.
The CC2642R device is a highly integrated, true single-chip solution incorporating a complete RF systemand an on-chip DC/DC converter.
Sensors can be handled in a very low-power manner by a programmable, autonomous ultra-low powerSensor Controller CPU with 4KB of SRAM for program and data. The Sensor Controller, with its fastwake-up and ultra-low-power 2 MHz mode is designed for sampling, buffering, and processing bothanalog and digital sensor data; thus the MCU system can maximize sleep time and reduce active power.
The CC2642R device is part of the SimpleLink™ microcontroller (MCU) platform, which consists ofWi-Fi®, Bluetooth® Low Energy, Thread, Zigbee, Sub-1 GHz MCUs, and host MCUs, which all share acommon, easy-to-use development environment with a single core software development kit (SDK) andrich tool set. A one-time integration of the SimpleLink platform enables you to add any combination of theportfolio’s devices into your design, allowing 100 percent code reuse when your design requirementschange.
CC2642R主要特性:
• Microcontroller
– Powerful 48-MHz Arm® Cortex®-M4F Processor
– EEMBC CoreMark® score: 148
– 352KB of in-system Programmable Flash
– 256KB of ROM for protocols and libraryfunctions
– 8KB of Cache SRAM (Alternatively available asgeneral-purpose RAM)
– 80KB of ultra-low leakage SRAM with parity
– 2-Pin cJTAG and JTAG debugging
– Supports Over-the-Air upgrade (OTA)
• Ultra-Low Power Sensor Controller with 4KB ofSRAM
– Sample, store, and process sensor data
– Operation independent from system CPU
– Fast wake-up for low-power operation
• TI-RTOS, drivers, Bootloader, Bluetooth® 5 LowEnergy Controller in ROM for optimized applicationsize
• RoHS-compliant package
– 7-mm × 7-mm RGZ VQFN48 (31 GPIOs)
• Peripherals
– Digital peripherals can be routed to any GPIO
– 4× 32-bit or 8× 16-bit general-purpose timers
– 12-Bit ADC, 200 kSamples/s, 8 channels
– 2× comparators with internal reference DAC(1× continuous time, 1× ultra-low power)
– Programmable current source
– 2× UART
– 2× SSI (SPI, MICROWIRE, TI)
– I2C
– I2S
– Real-Time Clock (RTC)
– AES 128- and 256-bit Crypto Accelerator
– ECC and RSA Public Key Hardware Accelerator
– SHA2 Accelerator (Full suite up to SHA-512)
– True Random Number Generator (TRNG)
– Capacitive sensing, up to 8 channels
– Integrated temperature and battery monitor
• External system
– On-chip Buck DC/DC Converter
• Low Power
– Wide supply voltage range: 1.8 V to 3.8 V
– Active-Mode RX: 6.9 mA
– Active-Mode TX 0 dBm: 7.3 mA
– Active-Mode TX 5 dBm: 9.6 mA
– Active-Mode MCU 48 MHz (CoreMark):
3.4 mA (71 μA/MHz)
– Sensor Controller, Low Power-Mode, 2 MHz,running infinite loop: 30.8 μA
– Sensor Controller, Active-Mode, 24 MHz,running infinite loop: 808 μA
– Standby: 0.94 μA (RTC on, 80KB RAM andCPU retention)
– Shutdown: 150 nA (wakeup on external events)
• Radio section
– 2.4-GHz RF transceiver compatible withBluetooth 5 Low Energy
– Excellent receiver sensitivity:
–105 dBm for Bluetooth 125-kbps (LE CodedPHY)
–97 dBm for 1-Mbps PHY
– Output power up to +5 dBm with temperaturecompensation
– Suitable for systems targeting compliance withworldwide radio frequency regulations
– EN 300 328, (Europe)
– EN 300 440 Category 2
– FCC CFR47 Part 15
– ARIB STD-T66 (Japan)
• Development Tools and Software
– CC26x2 LaunchPad™ Development Kit
– SimpleLink™ CC13X2-CC26X2 SoftwareDevelopment Kit
– SmartRF™ Studio for simple radio configuration
– Sensor Controller Studio for building low-powersensing applications
CC2642R应用:
• Consumer electronics
• Mobile phone accessories
• Sports and fitness equipment
• HID applications
• Medical
• Smart grid and automatic meter reading
• Home and building automation
• Wireless alarm and security systems
• Industrial monitoring and control
• Wireless healthcare applications
• Wireless sensor networks
• Active RFID
• Energy harvesting applications
• Electronic Shelf Label (ESL)
• Long-range sensor applications
图1.CC2642R功能框图
图2.SimpleLink™ CC26x2R无线MCU LaunchPad™开发板外形图

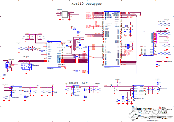
图3.LaunchPad™开发板威廉希尔官方网站 图(1)

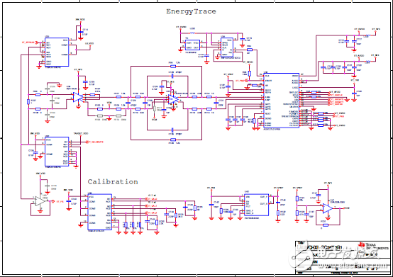
图4.LaunchPad™开发板威廉希尔官方网站 图(2)

图5.LaunchPad™开发板威廉希尔官方网站 图(3)

图6.LaunchPad™开发板威廉希尔官方网站 图(4)

图7.LaunchPad™开发板威廉希尔官方网站 图(5)

图8.LaunchPad™开发板威廉希尔官方网站 图(6)

图9.LaunchPad™开发板威廉希尔官方网站 图(7)

图10.LaunchPad™开发板PCB设计图(1)

图11.LaunchPad™开发板PCB设计图(2)

图12.LaunchPad™开发板PCB设计图(3)

图13.LaunchPad™开发板PCB设计图(4)

图14.LaunchPad™开发板PCB设计图(5)

图15.LaunchPad™开发板PCB设计图(6)

图16.LaunchPad™开发板PCB设计图(7)

图17.LaunchPad™开发板PCB设计图(8)

图18.LaunchPad™开发板PCB设计图(9)

图19.LaunchPad™开发板PCB设计图(10)
全部0条评论
快来发表一下你的评论吧 !